【導讀】當然,在Dpot的整個設置范圍內,Rw消除的完美程度并不比R5R6提供的2.5v DC偏置下Dpot的257個不同抽頭上的Rw匹配更好。給定電位器的電阻陣列內的典型匹配看起來不錯,但制造商并沒有承諾這些,制造商只承諾了+/-20%左右的系數。不過,將Rw降低到五分之一仍然有用。
不久前,我發表了一個設計實例“僅需一個電位器,就能將運算放大器增益從-30dB調整到+60dB”。
Gain = (R2ccw/(R1 + R2ccw))(R3/R2cw + 1)
圖1:接地的電位器使R2同時用作輸入衰減器和輸出增益調節器。
最近我開始琢磨數字電位器(Dpot)是否可以代替圖1中的機械R2。圖2顯示了一種看似可能的Dpot拓撲。
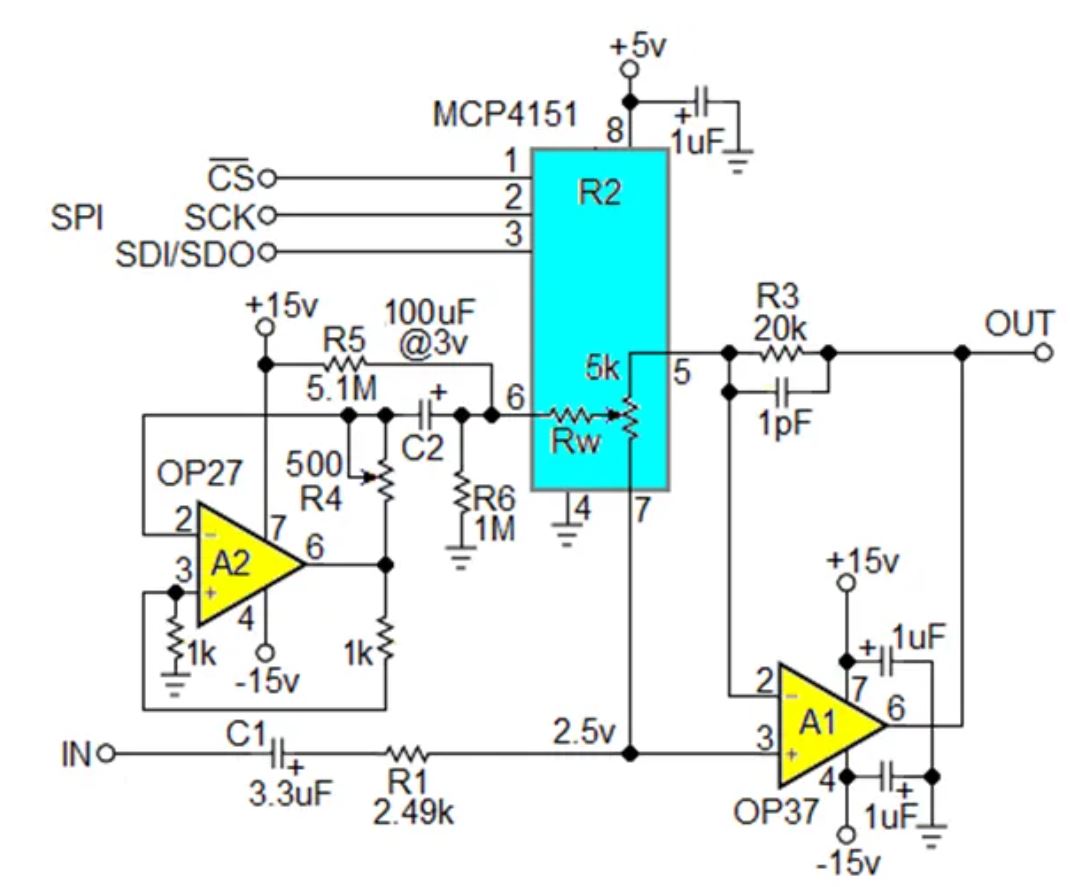
圖2:R2的功能與圖1相同,但R4 R5 C2提供直流偏置,以適應雙極性信號。那么Rw滑動電阻效應如何?
仔細檢查后,發現效果并不理想。這是因為滑動電阻干擾了R2兩半的隔離,而最初的電路正是通過這種隔離實現工作的。圖3顯示了我最終采取的解決方案。
圖3:將圍繞A2的正反饋回路和負反饋回路結合起來,產生有源負阻=-R4。
A2及其周圍的網絡是這一設計的基礎。它們產生有源負阻效應,從Rw中減去,如果調整為R4=Rw,理論上(工程師最不喜歡的詞)可以完全抵消它。
一個快速消除Rw的方法是將Dpot設置寫為零,提供~1v rms輸入,然后修整R4以使輸出為零。
圖4:紅色曲線表示未補償的Rw(~150Ω),請注意跨度兩端的20dB損耗。黑色曲線表示用負電阻補償Rw的情況(R4=Rw=150)。
圖5:使用機械電位器的增益曲線與帶有負電阻Rw補償的Dpot相同。
因此,我在此向Ritter先生致以遲來的熱情敬意。我一直很欽佩先驅者!
作者:Stephen Woodward,文章來源:EDN電子技術設計
免責聲明:本文為轉載文章,轉載此文目的在于傳遞更多信息,版權歸原作者所有。本文所用視頻、圖片、文字如涉及作品版權問題,請聯系小編進行處理。
推薦閱讀:





