【導讀】離線電源是最常見的電源之一,也稱為交流電源。隨著旨在集成典型家用功能的產品數量的增加,對所需輸出能力小于1瓦的低功率離線轉換器的需求也越來越大。對于這些應用程序,最重要的設計方面是效率、集成和低成本。
離線電源是最常見的電源之一,也稱為交流電源。隨著旨在集成典型家用功能的產品數量的增加,對所需輸出能力小于1瓦的低功率離線轉換器的需求也越來越大。對于這些應用程序,最重要的設計方面是效率、集成和低成本。
在決定拓撲結構時,反激通常是任何低功耗離線轉換器的首選。但是,如果不需要隔離,這可能不是最好的方法。假設終端設備是一個智能燈開關,用戶可以通過智能手機的應用程序進行控制。在這種情況下,用戶在操作過程中不會接觸到暴露的電壓,因此不需要隔離。
對于離線電源來說,反激拓撲是一個合理的解決方案,因為它的物料清單(BOM)計數較低,只有少數功率級元件,并且變壓器的設計可以處理較寬的輸入電壓范圍。但是,如果設計的終端應用不需要隔離呢?如果是這樣的話,考慮到輸入是離線的,設計師可能仍然會想要使用反激。帶集成場效應晶體管(FET)和初級側調節的控制器會產生小的反激解決方案。
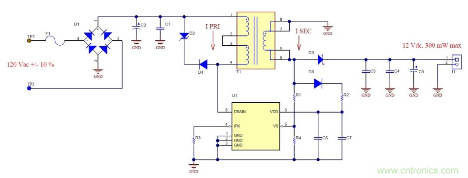
圖1顯示了使用帶初級側調節的UCC28910反激開關的非隔離反激的示例示意圖。雖然這是一個可行的選擇,但與具有較低BOM計數的反激相比,離線倒置降壓拓撲將具有更高的效率。在這篇電源管理設計小貼士中,我將探討用于低功耗AC/DC轉換的倒置降壓。

圖1 這種使用UCC28910反激開關的非隔離反激設計可將AC轉換為DC,但離線倒置拓撲可以更有效地完成此項工作。
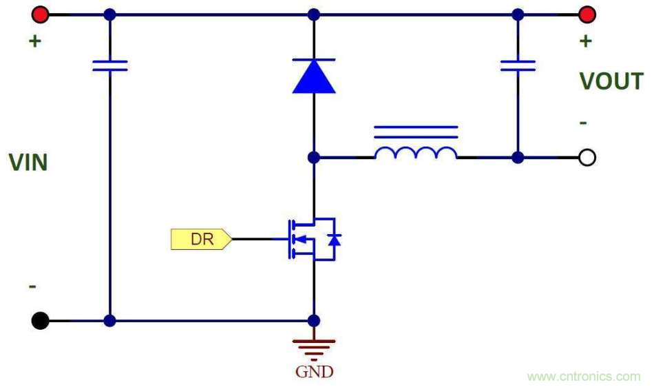
圖2顯示了倒置降壓的功率級。像反激一樣,它有兩個開關元件,一個磁性元件(單電源電感器而不是變壓器)和兩個電容器。顧名思義,倒置降壓拓撲類似于降壓轉換器。開關在輸入電壓和接地之間產生一個開關波形,然后由電感電容網絡濾除。區別在于輸出電壓被調節為低于輸入電壓的電位。即使輸出“浮動”在輸入電壓以下,它仍然可以正常為下游電子器件供電。

圖2 倒置降壓功率級的簡化示意圖。
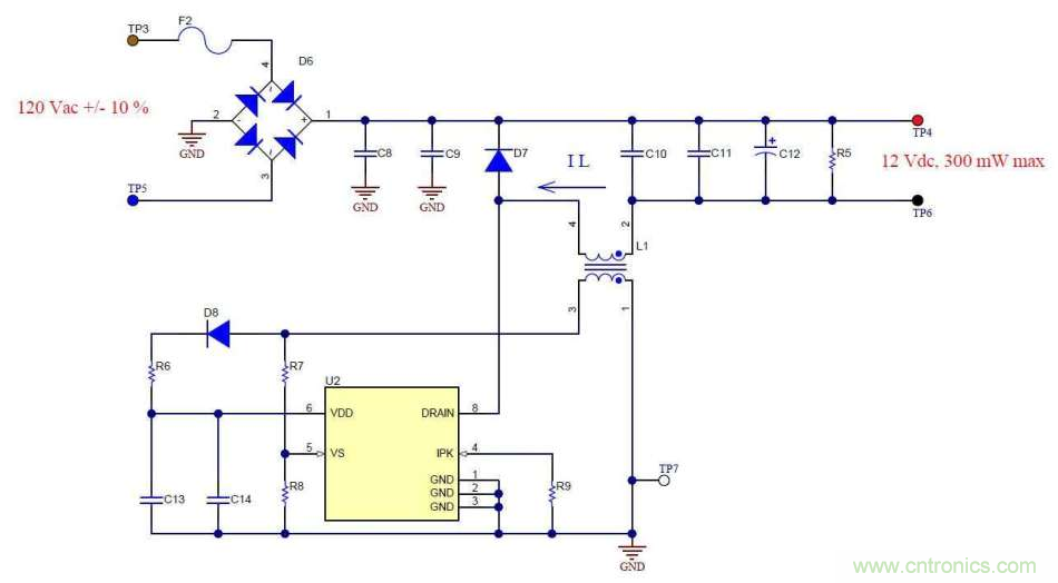
將場效應晶體管放在低側意味著它可以直接從反激控制器驅動。圖3顯示了一個使用UCC28910反激開關的倒置降壓。一對一耦合電感器作為磁開關元件。一次繞組作為功率級電感器。二次繞組向控制器提供定時和輸出電壓調節信息,并為控制器的局部偏置電源(VDD)電容器充電。

圖3 一個使用UCC28910反激開關的倒置降壓設計示例。
反激拓撲的一個缺點是能量通過變壓器傳遞的方式。這種拓撲在場效應管的接通時間內將能量存儲在氣隙中,并在場效應管的斷開時間內將其傳輸到次級。實際的變壓器在初級側會有一些漏感。當能量轉移到次級側時,剩余的能量儲存在漏感中。這種能量是不可用的,且需要使用齊納二極管或電阻電容網絡進行耗散。
在降壓拓撲中,漏能通過二極管D7在場效應管斷開期間傳遞到輸出端。這樣可以減少組件數量并提高效率。
另一個區別是每個磁性元件的設計和傳導損耗。因為一個倒置降壓只有一個繞組來傳輸功率,所以所有的功率傳輸電流都通過它,這就提供了良好的銅利用率。反激則不具有那么好的銅利用率。當場效應管接通時,電流通過一次繞組而不是二次繞組。當場效應管斷開時,電流通過二次繞組而不是一次繞組。因此,更多的能量儲存在變壓器中,并且在反激設計中利用更多的銅來提供相同的輸出功率。
圖4比較了具有相同輸入和輸出規格的降壓電感器和反激變壓器的一次和二次繞組的電流波形。降壓電感器波形在左側的單個藍色框中,反激的一次繞組和二次繞組在右側的兩個紅色框中。
對于每個波形,傳導損耗計算為均方根電流平方乘以繞組電阻。因為降壓只有一個繞組,所以磁場中的總傳導損耗就是一個繞組的損耗。然而,反激的總傳導損耗是一次繞組和二次繞組損耗之和。此外,反激中磁場的物理尺寸將比在類似功率水平下的倒置降壓設計更大。任一組件的儲能等于½ L × IPK2。
對于圖4所示的波形,我計算出倒置降壓只需要存儲反激所需存儲的四分之一的功率,因此,與同等功率的反激設計相比,倒置降壓設計的占地面積要小得多。

圖4 降壓和反激拓撲中電流波形的比較
當不需要隔離時,反激拓撲并不總是低功耗離線應用的最佳解決方案。倒置降壓可以提供更高的效率和更低的BOM成本,因為您可以使用一個可能更小的變壓器/電感器。對于電力電子器件設計人員來說,重要的是要考慮所有可能的拓撲解決方案,以確定最適合給定規格的拓撲。
(來源:John Dorosa是德州儀器公司的應用工程師)
免責聲明:本文為轉載文章,轉載此文目的在于傳遞更多信息,版權歸原作者所有。本文所用視頻、圖片、文字如涉及作品版權問題,請聯系小編進行處理。
詳細解讀成像系統的動態范圍
2020中國國際傳感器技術與應用展覽會
探討半導體和電路級的CCD動態范圍
解析機器人激光雷達的兩大類型
為什么物聯網不只是智能冰箱或恒溫器?



