【導讀】雖然對示波器采集的波形執行編程計算也可以確定RMS值,但這可能非常耗時。RMS轉直流轉換器通過實時輸出與輸入波形RMS電平成比例的直流電平來簡化功率測量。本文將解釋RMS和功率計算概念,還將描述RMS轉直流轉換器的工作方式和應用方式。
RMS,直流,轉換器,RMS-DC轉換器,測量,監視,信號
開關模式功率轉換和工業控制器使用開關模式晶體管、半導體控整流器和相關晶閘管器件,通過調節輸入波形的占空比來控制功率。由此產生的波形非常復雜,因此要測量和監視其功率水平,設計人員必須確定電流和電壓波形的均方根 (RMS) 水平。這正是RMS轉直流轉換器可發揮作用的地方。
雖然對示波器采集的波形執行編程計算也可以確定RMS值,但這可能非常耗時。RMS轉直流轉換器通過實時輸出與輸入波形RMS電平成比例的直流電平來簡化功率測量。它們廣泛應用于各種功率監視控制裝置和儀器中,以測量復雜非正弦波形的RMS水平。
本文將解釋RMS和功率計算概念,還將描述RMS轉直流轉換器的工作方式和應用方式。
測量復雜波形的挑戰
復雜波形很難處理,因為現代電子設備不再僅限于使用直流或正弦電壓波形(圖1)。如何量化它們?哪些測量方式能真正描述其中任意波形?

圖1: 常見的復雜波形——基于晶閘管的交流控制器(頂部),開關模式電源中的電流(中間),隨機高斯噪聲(底部)。(圖片來源:Digi-KeyElectronics)
圖1中頂部的波形來自基于晶閘管的交流控制器。它具有零平均值,峰峰值幅度與其功率不存在線性相關,尤其是在低占空比時。中間波形是開關模式電源中通過電源FET的電流。底部波形是寬帶噪聲。它是一個非周期性波形,也具有零平均值,并且峰值可能很高,但平均功率有限。
早期的交流電壓計使用全波整流平均讀數來測量電壓的有效值。這些電壓計對于正弦波應用良好,但面對復雜的波形時就會產生錯誤讀數。RMS測量是可生成與波形無關的有效值的唯一技術。
什么是RMS?

RMS測量目前獲得廣泛認可,可提供關于波形的最精確的幅度信息。它是一種標準方法,無論波形如何,它都可以始終一致、不偏不倚地測量和比較動態信號。
RMS是交流信號幅度的基本測量方法。分配給信號的RMS值是在相同負載下產生等量熱量所需的直流電平。因此,它與信號功率有關。
波形的RMS值的數學定義是通過對信號先求平方、再取平均值、然后取平方根得到的值。平均時間窗口必須具有合適的長度,以允許在測量所需的最低頻率下進行濾波。在方程式中,波形隨時間的RMS值為:
RMS值是均方電壓的平方根。均方電壓除以負載阻抗是波形輸出的平均功率,這再次表明RMS與信號功率相關。
該等式可以通過數值應用于通過示波器等儀器獲取的波形。數值計算需要大量的程序編碼。無需數字化即可測量物理波形,這是RMS轉直流轉換器的一項非常有用的功能。
RMS轉直流轉換器
顧名思義,RMS轉直流轉換器是一種產生與輸入信號的RMS幅度成比例的直流輸出電平的器件。過去,第一個此類器件是實際測量由連接到負載的輸入波形所產生熱量的儀器。這類器件很久以前就被以電子方式執行相同任務的集成電路所取代。
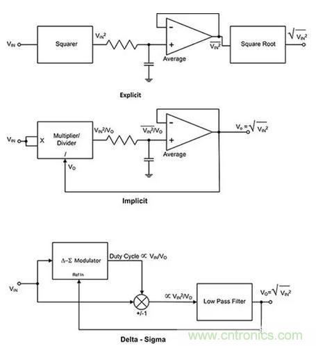
有三種可能的方法來計算波形的RMS 幅度:顯式、隱式和三角積分電路拓撲(圖 2)。

圖2:測量波形的RMS值有三種不同的方法:顯式、隱式和三角積分電路拓撲。(圖片來源:Digi-KeyElectronics)
顯式方法是對信號先求平方、再求平均值、然后取平方根。通常使用對數-反對數晶體管陣列來實現平方和平方根提取。求平均值則使用RC低通濾波器完成,一般需要一個外部電容來設置截止頻率。此方法雖然有效,但是平方根運算導致測量的動態范圍非常高,增加了出現巨大誤差的可能性。
第二種方法稱為隱式方法。它通過反饋重新組合數學運算,提高了顯式方法的性能。輸入級是一個倍頻器/分頻器,輸出作為除數反饋。這是避免平方根運算的一種更明智的方法,如等式2到5所示:

由于VO是直流電平,因此數值等于其平均值:

等式兩邊乘以 VO:

最后,在兩個等式兩邊取平方根:
Analog Devices的AD737JRZ-RL是一款采用隱式計算技術的RMS轉直流轉換器。它的精度為讀數的± 0.2 mV ±0.3%。除了輸出輸入信號的RMS值外,它還提供平均修正值和絕對值。
三角積分法是確定RMS的最后一項技術。在該方法中,三角積分 (ΔΣ) 調制器用作分頻器。調制器輸出端的簡單極性開關用作倍頻器。ΔΣ輸出脈沖的平均占空比與輸入信號對輸出信號的比率成比例。該輸出脈沖驅動增益值+1和-1之間的極性切換,導致輸出與輸入平方對輸出的比率成比例。低通濾波器提供平均值。用于隱式方法的相同數學原理適用于ΔΣ技術,導致輸出等于輸入信號的RMS值。該方法的一個優點是計算速度更快,從而產生更高的測量帶寬。
Analog Devices的LTC1966IMS8#TRPBF是采用ΔΣ方法的RMS轉直流轉換器。它的帶寬為800 kHz,1 kHz以下輸入信號的總誤差小于0.25%。由于該技術具有出色的線性度,所以測量線性度僅為0.02%。
應用RMS轉直流轉換器
RMS轉直流轉換器適用于需要監視或控制信號電平的任何應用。既適用于復雜波形,也適用于更傳統的正弦波。我們以三相電源監視應用(圖3)為例。

圖3:使用RMS轉直流轉換器監視50Hz三相電源線。(圖片來源:AnalogDevices)
在此應用中,Analog Devices 的 AD8436 RMS轉直流轉換器與3:1多路復用器配合使用,允許單個RMS轉直流轉換器監視三相。使用三個1000:1高壓分壓器對相電壓進行采樣。
RMS轉直流轉換器的輸出路由到模數轉換器 (ADC)。多路復用器和ADC在單個20ms電源線電壓周期內連續對所有相進行采樣。
AD8436是一款采用隱式拓撲結構的低功耗RMS轉直流轉換器。其精度為±10微伏 (μV) ± 0.25%,帶寬為1 MHz。它具有一個內置FET緩沖器,可連接外部衰減器。它還有一個輸出緩沖放大器,可在驅動低阻抗負載時最大限度地減少錯誤。
測量非周期波形
RMS轉直流轉換器也可用于對非周期性信號進行特征化,如高斯噪聲(圖4)。

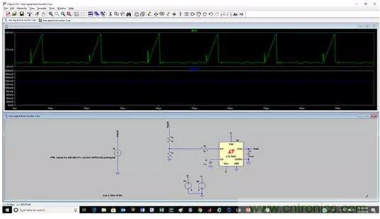
圖4:噪聲電平監視器電路的LTSpice XVII 仿真,制造商推薦,使用Analog Devices LTC1966 RMS轉直流轉換器。(圖片來源: Digi-KeyElectronics)
噪聲和類噪聲信號的特征化難度很大。例如,高斯噪聲的峰峰值幅度可以非常高(理論上無限大)。峰峰電平基本上無限,隨著觀察時間的增加而增長。但是,RMS電平有限,并且表現非常平穩。在LTSpiceXVI中建模的噪聲監視電路使用Analog Devices 的 LTC1966 ΔΣ RMS轉直流轉換器。LTC1966之前的運算放大器將噪聲幅度提高了1000倍。輸出端的1微法 (μF) 電容器是平均電容,用于設置平均濾波器的轉折頻率。RMS轉直流轉換器的輸出是直流電平,靈敏度約為每mV RMS噪聲1毫伏 (mV) 直流電。在本示例中,它的讀數為0.7伏特,表明噪聲幅度為700mVRMS。
采用類似的方式,可以測量開關模式電源電流波形的RMS電平(如圖5)。
在此LTSpice XVII仿真中,實際波形已導入分段線性(PWL) 電流源。使用1歐姆電阻分流器檢測電流,以便LTC1966的輸入電壓對應為1mV/mA。該信號不需要先前使用的放大器,而是通過LTC1966直接檢測電流。波形的峰值電流為0.584A。斜坡波形的占空比為20%。RMS轉直流轉換器輸出端的測量RMS電壓為140mV,因此RMS電流幅度為140mA。

圖5: LTC1966仿真,用于測量開關模式電源的開關FET電流波形的RMS值。(圖片來源:Digi-Key Electronics)
同樣,可在仿真中測量基于晶閘管的控制器波形(如圖6)。

圖6: 使用LTC1966仿真和測量基于晶閘管的控制器波形,RMS值為155伏。(圖片來源:Digi-Key Electronics)
同樣,導入實際波形并將其用作PWL源。620伏峰峰值波形通過200:1分壓器衰減。LTC1966 RMS轉直流轉換器的最終RMS輸出為 0.767伏,以155伏電路輸入時的RMS電平表示。
總結
模擬RMS轉直流轉換器的使用簡化了大多數復雜信號有效功率的測量,無需編寫和調試大量編程代碼。這些低成本的轉換器非常適合測量或監視和控制各種波形的功率相關參數。
原創:得捷電子DigiKey 作者:Art Pini



