【導讀】汽車電源產生的瞬態可輕而易舉地摧毀車載電子器件,因此汽車制造商編輯了一份導致這些故障的電源瞬態目錄。制造商已為此制定了標準和測試程序,但最近又與ISO組織合作制定了ISO 7637-2和ISO 16750-2標準,描述了可能發生的瞬態,并規定了測試方法以模擬這些瞬態。
汽車電源產生可怕的瞬態,可以輕而易舉地摧毀遭遇瞬態的車載電子器件。隨著時間推移,汽車中的電子器件迅速增多,對于各種已注意到的故障,汽車制造商該遇到的都遇到了,因此編輯了一份導致這些已注意到的故障之電源瞬態目錄。制造商已經獨立制定了標準和測試程序,以防止敏感電子器件受瞬態事件損害。不過,汽車制造商最近又與國際標準化組織(ISO)合作制定了ISO 7637-2和ISO 16750-2標準,這些標準描述了可能發生的瞬態,并規定了測試方法以模擬這些瞬態。
ISO 7637-2和ISO 16750-2標準
ISO7637名為“公路車輛——來自傳導及耦合的電氣干擾”,是一種電磁干擾兼容性(EMC)規范。本文探討這個文件3個組成部分的第二部分ISO 7637-2,標題為“第二部分:僅沿電源線傳導的電氣瞬態”。
盡管ISO 7637主要是一種EMC規范,但是2011年之前,該規范也包括與電源質量有關的瞬態部分。2011年,與電源質量而不是EMC有關的那些部分轉移到了ISO 16750“公路車輛——電氣與電子設備的環境條件與測試”中,成為ISO 16750五個組成部分的第二部分:“第二部分:電氣負載”。
盡管大多數制造商仍然遵循自己的規范和要求而不是嚴格遵循ISO 7637-2和ISO 16750-2,但發展趨勢是,制造商的規范更加嚴格地遵循ISO標準,與ISO標準相比僅有微小變化。
ISO 7637-2和ISO 16750-2提供面向12V和24V系統的規范。為簡單起見,本文僅討論12V規范,并針對連接到汽車12V電源的電子器件提供一種保護電路。
負載突降
負載突降是最具挑戰性的電源瞬態,因為這一瞬態事件中涉及很高的能量。當交流發電機給電池充電,以及電池連接缺失時,就發生負載突降事件。
沒有內部電壓箝位的交流發電機
最初,汽車中的交流發電機是沒有箝位的,在負載突降時可能產生異常高的電壓,對12V系統而言大約為100V。較新的交流發電機從內部箝位,以在負載突降時,將最高電壓限制到較低的值。因為存在較老的交流發電機,而一些新的交流發電機也不包含內部箝位,所以ISO 16750-2中的負載突降規范分成了“測試A——沒有集中式負載突降抑制”和“測試B——有集中式負載突降抑制”。
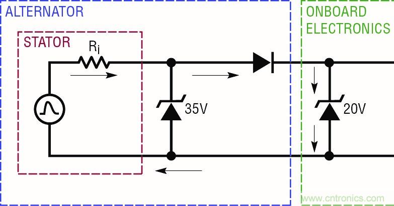
圖1所示原理圖顯示了一個由交流發電機的3相定子繞組和6個二極管組成的整流器構成之電路,該電路將定子的AC輸出轉換成DC,以給電池充電。當電池連接缺失時,所產生的電流如圖2所示。因為沒有電池吸收定子的電流,所以輸出電壓會像未箝位負載突降時所能看到的那樣,急劇上升至非常高的值,如ISO 16750-2規范中給出的圖3所示。這種情況對應于“測試A——沒有集中式負載突降抑制”中未箝位的交流發電機的情況。

圖1:標準交流發電機的3相定子繞組和6個二極管組成的整流器產生一個DC輸出電壓

圖2:未箝位負載突降:如果充電時電池連接缺失,交流發電機的輸出電壓可能迅速上升至100V。

圖3:ISO 16750-2規范(“測試A”)中描述的未箝位負載突降脈沖波形
具內部電壓箝位的交流發電機
較新的交流發電機使用雪崩二極管,這種二極管很好地規定了反向擊穿電壓,可在負載突降時限制最高電壓。圖4顯示,在使用6個雪崩二極管整流器的箝位交流發電機中,出現負載突降故障時的電流流動情況。如果汽車制造商強制采用箝位的交流發電機,那么“測試B——有集中式負載突降抑制”就適用。圖5顯示了ISO 16750-2中“測試B”的箝位波形。盡管ISO 16750-2針對箝位情況規定了35V最高電壓,但是要知道,很多制造商在這一點上偏離了ISO 16750-2,而提供自己的最高電壓規范。

圖4:箝位負載突降:內部箝位的交流發電機使用之二極管很好地規定了反向擊穿電壓,可在負載突降時將輸出電壓限制到35V。

圖5:箝位的交流發電機負載突降脈沖波形
另外要知道,當負載突降規范屬于ISO 7637-2的組成部分時,僅規定了一個脈沖。但是當負載突降規范2011年轉移到ISO 16750-2中時,最低測試要求增加到包括多個脈沖,且脈沖之間的時間間隔為1分鐘。
TVS(瞬態電壓抑制器)保護問題
在ISO 16750-2中,“測試A”和“測試B”中交流發電機的內部電阻Ri規定為0.5Ω至4Ω。這限制了提供給保護電路的最大能量。
不過,針對ISO 16750-2負載突降瞬態實施保護的人常常忽視的一個事實是:內部電阻Ri不是與35V箝位電壓串聯的。Ri實際上出現在雪崩二極管之前,如圖6所示。

圖6:如果車載電子器件由擊穿電壓低于交流發電機箝位電壓的TVS二極管保護,那么TVS二極管將被迫吸收交流發電機的所有能量。
如果車載電子器件局部上由并聯器件保護,例如擊穿電壓低于35V的TVS二極管,那么TVS也許會被迫吸收交流發電機的能量。在這種情況下,交流發電機的內部箝位幾乎沒什么用處。負載突降的全部能量都傳遞給了車載電子器件的TVS。有時在電子器件和TVS二極管之前放置一個串聯電阻器,但不幸的是,即使在正常運行時,電阻器也會引入壓降和額外的功耗。
采用浪涌抑制器的有源保護之優勢
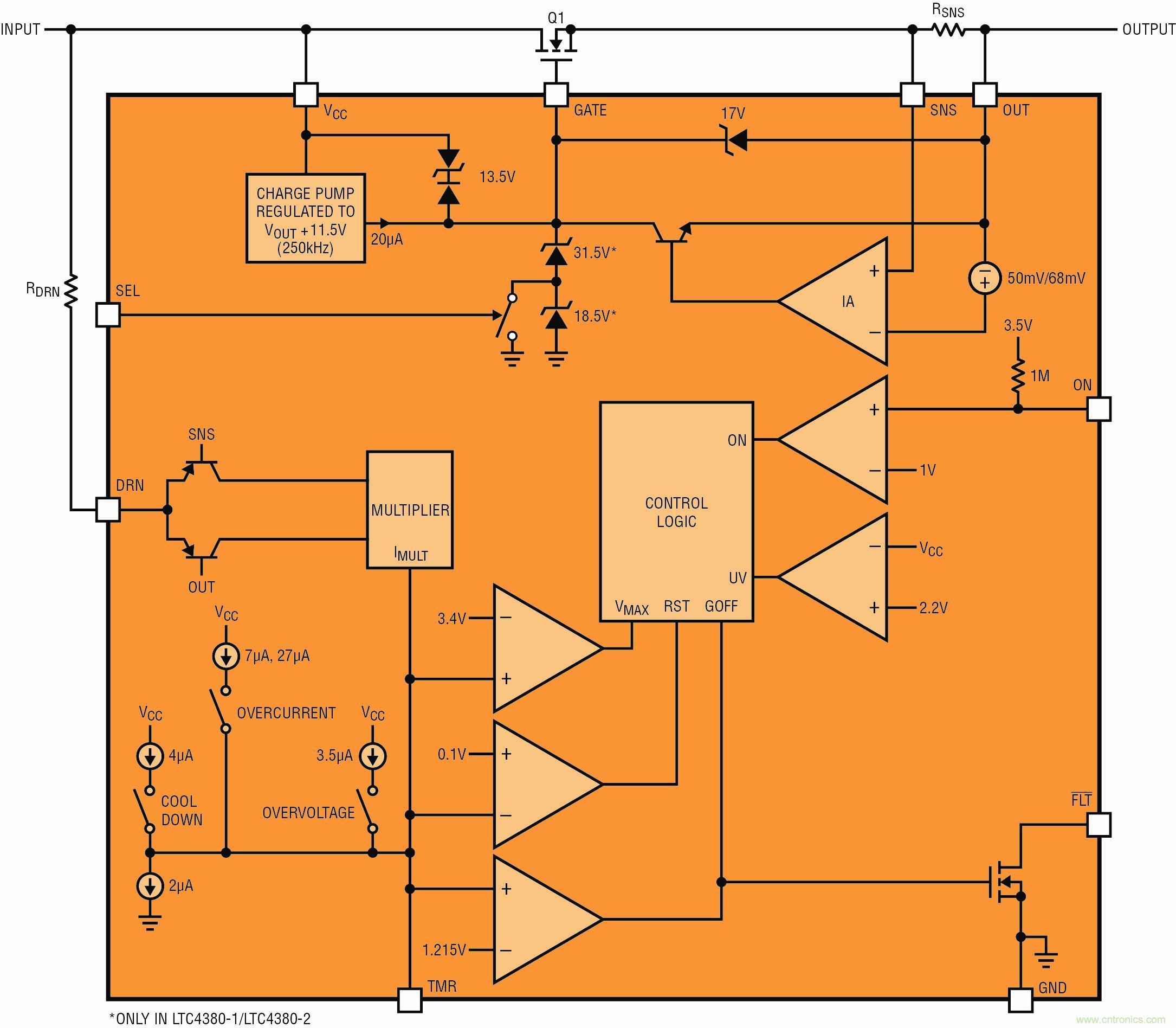
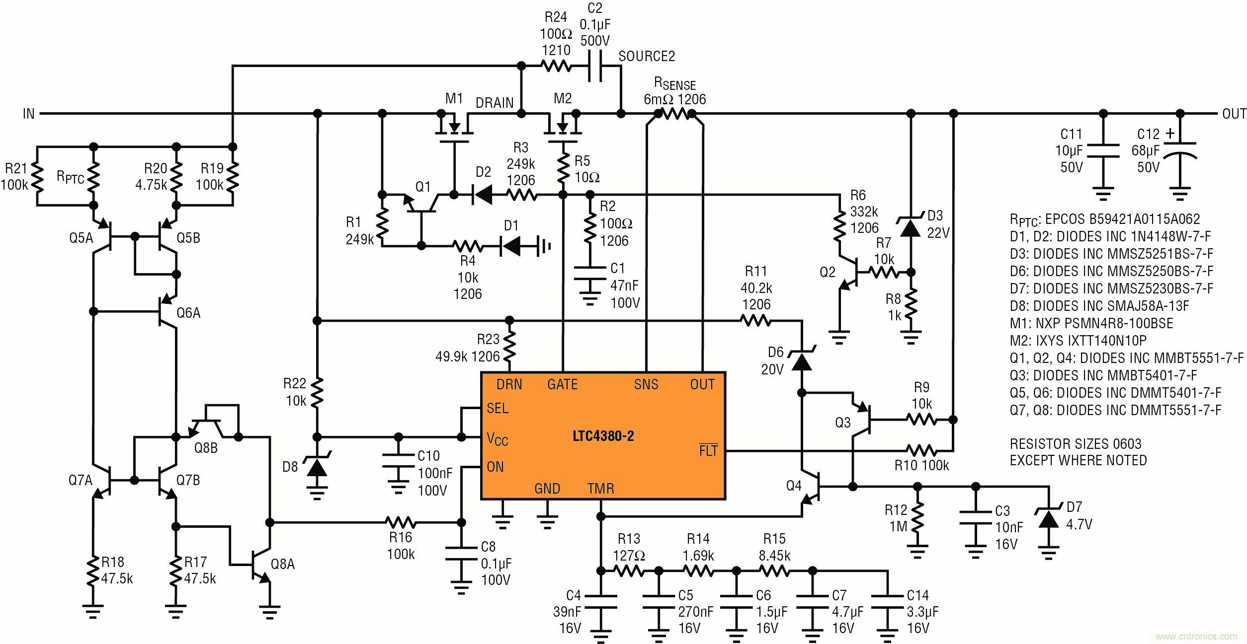
一種更好的解決方案是使用一個串聯的有源保護器件,例如LTC4380低靜態電流浪涌抑制器。LTC4380的方框圖如圖7所示。完整的汽車保護解決方案如圖8所示。

圖7:LTC4380浪涌抑制器的方框圖

圖8:基于LTC4380的電路針對ISO 16750-2和ISO 7637-2瞬態保護下游電子器件,同時提供高達4A的輸出電流。
從本質上看,浪涌抑制器無需依靠交流發電機的內部電阻,就可針對負載突降以及ISO 16750-2和ISO 7637-2中規定的其他情況保護下游電子器件。圖8所示浪涌抑制器解決方案提供不間斷電源,同時依靠箝位的交流發電機運行。此外,如果遭遇未箝位的交流發電機導致的負載突降情況,這個解決方案不會被損壞。在未箝位的情況下,浪涌抑制器可以關斷,以保護自身,然后在冷卻期之后自動重新向負載供電。需要提到的重要一點是,電源僅在存在多個同時發生的故障時才關斷:不恰當地安裝了未箝位的交流發電機和充電時電池連接缺失。
浪涌抑制器保護方案的運行
圖8中的設計針對ISO 16750-2和ISO 7637-2瞬態保護下游電子器件,同時提供高達4A的輸出電流。同時,該設計還保護上游系統免受過流事件影響,例如下游電子器件中的短路故障等情況引起的過流事件。做到這些的同時,該解決方案還消耗極小的35µA靜態電流。新式汽車即使未運行時,也有無數負載消耗著電池電量,因此極小的靜態電流是一個重要的考慮因素。
這一保護解決方案基于LTC4380低電源電流浪涌抑制器,在輸入電壓最高達100V時,可將輸出電壓限制到22.7V,因此可針對ISO 16750-2負載突降以及ISO 7637-2脈沖1、2a、2b、3a和3b提供充分的保護。該解決方案還在電池反向的情況下防止電流流動,并在ISO 16750-2附加的1級嚴重性情況下之交流電壓測試中,提供連續供電,在1級嚴重性時,峰值至峰值AC電壓為1V。(存在較高的AC電壓時,也許暫時關斷電源。)當輸入電壓降至4V時,會向負載連續供電,以滿足ISO 16750-2的最低電源電壓要求。
在這個電路中,通過限制功耗較大情況的持續時間來保護MOSFET,例如輸入電壓在負載突降時迅速升高或輸出短路至地的情況。如果故障超出ISO 16750-2和ISO 7637-2中規定的條件范圍,MOSFET M2就關斷,以保護電路,并在恰當的延遲時間后重新加電。
例如,一個持續的100V輸入電壓或下游短路故障會導致浪涌抑制器通過限制M2中的電流來進行自我保護,然后如果故障持續,就徹底關斷M2。與分流型保護相比,這種方法有顯著優勢,分流型保護必須連續消耗功率,最好情況下會熔斷保險絲,而最壞情況下會著火。
負載突降和過壓保護
為了理解圖8所示電路的運行,我們對LTC4380進行一下簡化描述。在正常工作時,LTC4380的內部充電泵驅動GATE引腳以提高M2的電平。GATE端的電壓被箝位到高于地電平最多35V(當SEL = 0V),因此將M2的源極輸出電壓限制到低于35V。
圖8所示電路進一步改進了這個電壓限制,通過增加一個22V雪崩二極管D3,結合R6、R7、R8和Q2,就可將輸出電壓穩定為雪崩二極管電壓的最大值22V加上Q2約為0.7V的基射電壓。當輸出電壓超過22V + 0.7V = 22.7V時,Q2略微下拉M2的GATE,以將M2的源極和輸出電壓穩定在22.7V上。
反向保護
MOSFET M1與D1、D2、R1、R3、R4和Q1相結合,保護電路免受反向電壓情況影響。當輸入降至低于地時,Q1將M1的柵極下拉至負輸入電壓,保持MOSFET處于關斷狀態。當電池反向連接時,這可防止出現反向電流,并保護輸出免受負輸入電壓影響。
當輸入為正時,D2和R3允許LTC4380的內部充電泵在正常工作時提高M1的電平,以便M1有效地成為一個簡單的通過器件,從而在NXP PSMN4R8-100BSE中消耗低于I2R = (4A)2 • 4.1mΩ = 66mW的功率。
SOA限制
當輸入電壓為高電平時,通過控制MOSFET M2將這個電路的輸出電壓限制到安全水平。這會產生很大的功耗,因為M2兩端的電壓下降了,同時在輸出端還要向負載提供電流。
如果輸入遭遇了持續的過壓情況,或者在電路輸出端的車載電子器件中發生了過流故障,那么經過定時器網絡配置的時間間隔后,就通過關斷來保護M2,定時器網絡由R13、R14、R15、C4、C5、C6和C14組成。當M2處于電流限制狀態時,LTC4380 TMR引腳的輸出電流與MOSFET M2兩端的電壓成比例。
實際上,TMR電流與MOSFET M2中消耗的功率成比例。TMR引腳端的電阻器/電容器網絡與MOSFET的瞬態熱阻電氣模型類似。這個網絡用來限制MOSFET溫度上升的最大值,以使MOSFET保持在規定的安全工作區之內。
因為在漏源電壓很高時,可允許的MOSFET SOA電流降低,所以當IN至OUT電壓超過20V加上Q3的基射電壓時,20V雪崩二極管D6與R9、R11和Q3一起為定時器網絡提供額外的電流。4.7V雪崩二極管D7與Q4、R12和C3一起,防止這一額外的電流將TMR引腳拉至高于規定的5V最高電壓。
當輸入上升至高電壓時,這個SOA跟蹤電路允許仍然給輸出安全供電。不過,如果大功率故障情況持續太長時間,該電路就通過關斷M2實行自我保護。
過熱保護
LTC4380 TMR引腳端的電阻器/電容器網絡針對快于約1秒的事件提供保護。就較慢速的事件而言,連接到LTC4380 ON引腳的電路限制M2的外殼溫度。
熱敏電阻器RPTC是一種小型表面貼裝0402尺寸的器件,在115℃時電阻為4.7k。高于115℃時,其電阻隨溫度變化呈指數上升。為了防止定時器網絡錯誤地對這個功率倍增器的偏移進行積分,在M2的漏源電壓達到0.7V之前,LTC4380在TMR引腳端不產生定時器電流。在4A、0.7V時,MOSFET可能連續消耗0.7V x 4A = 2.8W功率,而TMR網絡不會檢測到MOSFET的溫度上升。如果MOSFET M2的外殼溫度超過115℃,PTC電阻器RPTC就與電阻器R17至R21以及晶體管Q5A、Q5B、Q6A、Q7A和Q7B一起關斷電路。
不必因過熱保護電路中的器件數量而感到沮喪??傮w解決方案相對容易實現,由占用很少電路板面積的小型器件組成。這個電路是自偏置的,當RPTC等于R20的4.75kΩ電阻值時,電路是平衡的。當靠近M2放置的RPTC之溫度超過115℃時,其電阻增大,并導致流經Q5B的電流大于流經Q5A的電流。因為這導致經過R17的電流大于經過R18的電流,所以Q8A的基極電壓上升,Q8A的集電極將LTC4380的ON引腳拉低,從而關斷M2。在較低溫度時,Q5A的電流大于Q5B的電流,Q8A仍然保持關斷,從而允許ON引腳的內部上拉電路保持ON引腳為高電平。請注意,通過連接成二極管的器件Q8B,ON引腳的電流被用作這個自偏置電路的啟動電流。
結論
ISO 16750-2和ISO 7637-2規范描述了汽車系統中可能發生的富挑戰性之電氣瞬態。LTC4380低靜態電流浪涌抑制器可用來針對這類瞬態保護車載電子器件,這類瞬態包括箝位和未箝位的負載突降脈沖。面對來自新式箝位交流發電機的負載突降脈沖時,本文給出的電路提供不間斷運行。面對更加極端的未箝位負載突降脈沖時,該電路關斷以保護下游電子器件。結果是,為吸取高達4A電源電流的電子器件提供了一款符合ISO 16750-2和ISO 7637-2要求的堅固型解決方案。
推薦閱讀:




