【導讀】本篇文章主要介紹了如何對電路中PFC變差的一些原因和改善的方法,并進行了較為詳細的講解。希望大家在閱讀過本篇文章之后能夠鞏固PFC的基礎知識,為以后的設計打好基礎。
如果想要設計出比較節能的電子產品,大部分情況下會涉及功率因數校正這項參數。功率因數校正就是我們經常接觸的PFC,指的是電路當中有效功率與總耗電量之間的關系,功率因數校正通常反映著電力的使用程度,其數值越大,說明電力的利用率越高。所以說PFC應該是是電子電路學習過程當中比較重要的一個參數,本篇文章將為大家介紹PFC參數變差的原因,和一些校正方法。
首先來談談功率因數變差的原因,主要分為兩個方面,第一點是BUS電容電壓,是因有BUS電容的電壓平臺才使輸入電流變成窄脈沖。第二點,如果沒有BUS電容電壓這個平臺,經過全波整流后還可以保持單位功率因數輸入。
那么怎樣才能對PFC變差的現象進行改善呢?

圖1
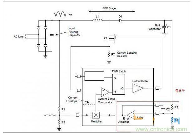
首先要想到BOOST電路或其他拓撲結構,BOOST本身是DC/DC變換器,我們反用之活用之。其次,輸入功率因素變差的根本原因是AC整流電壓和電容電壓出現了壓差,再次,這個壓用BOOST電路來產生和連通,使整流橋感受不到這個壓差的存在,來保持輸入的單位功率因數。
下面談談控制BOOST的開關管來實現產生和連通。

圖2
如何使輸出的BUS電壓穩定在一個值?
采用如圖2中的紅框所示的方式,即讓電壓和一個固定的精準電壓進行比較,得到靜態工作點的穩態值,可以在加上PID進行的調節。
重要的是如何讓輸入電流和電壓同步正弦,當然最簡單的方法就是把輸入電壓采樣過來(當然要整流后的正饅頭波了),做為電流的參考信號。
那么對于上邊的兩方面如何一起做到?答案是做乘法,乘法器來做乘后,做為外部電壓環的反饋信號來給開關管的內部電流環,來實現電流跟隨電壓的目的。
關于內環和外環的要求,內環要快,外環要慢,快慢之差,要讓電流內環感到外部電壓參考就是一個衡量。當然這后邊有更深層的東西,電壓環要慢到克服市電工頻的影響。開關管最好別快得讓開關頻率跑到EMI的測試范圍中。



