【導讀】很多產品要求輔助直流輸出,為外部器件或子系統提供電源。如果這些子系統是熱連接的,一定要做好輔助輸出免于短路的相關措施。采用熔絲的方案并不是最佳的,而且內部直流電壓軌電壓下降,很有可能影響到主系統。本文將分享一款利用自動復位電路來保護輔助輸出的設計。

圖解:電路圖
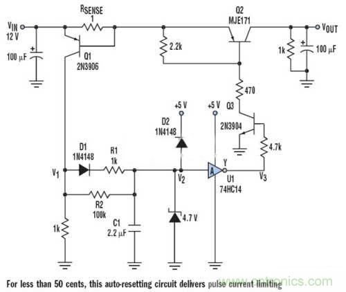
如圖所示的電路,提供了脈沖電流將其限制在非常低的成本。它可以處理輸出的瞬間或持續短路。輸入范圍的影響僅僅是很小的干擾(glitch)(在數百微秒內的幾百毫伏)。U1是施密特觸發脈沖反相器(74HC14),Q2是開關,而RSENSE是電流感應電阻。對該電路而言,VIN=12 V,并且該電路被設計成負載電流最大為0.6A。
在通常條件下(負載電流小于500mA)Q1關閉,V1=0 V,V2=0V,C1放電,而V3=5V,Q3、Q2打開,并且VOUT=12V。
如果負載電流上升到大于0.6A,Q1打開,V1增大,而C1在很小的時間常數(C1×R1)下通過D1充電。當V2增大到大于74HC14的斷路點上限時,V3下降,并且Q3、Q2關閉,而負載電流變為零。然后,Q1關閉,V1開始下降,而C1在較大的時間常數(C1×R2)下放電。在較長的周期(依賴于C1和R2)以后,V2變低,V3的開關變高,而串聯的開關管(Q2)打開。
如果持續短路,該脈沖開關連續打開和關閉。對于高電流的應用而言,RSENSE上的功耗成為問題。所以,Q1可以用高端電流傳感器來代替,該傳感器有放大作用(類似Zetex的ZXCT1021),具有適當的電路改進。D2是用于當電源被關閉時C1放電的保護二極管。Q2具有足夠的額定電流(4到5A)。設計師也可以考慮施密特觸發器短路點的容差。Q2也可以用P溝道MOSFET來代替,從而具有更低的正向壓降。對更高的電壓(例如24V),MOSFET柵 -源應該被保護:其不可以超過齊納二極管的擊穿電壓。
當輸出被1Ω電阻短路時,得到的V2是2到3.2V之間的鋸齒波,其上升時間是500μs,延遲時間是1s。輸出電流脈沖的幅度大約是1.5A持續 500μs,而在輸入幅度的干擾是0.2V持續500μs。C1可以是一個較低的值(如0.47μF),以此來減小短路電流的脈沖寬度。 相關閱讀:
全方位揭秘移動電源內部電路保護設計
移動電源電路保護的重要性
智能手機數據線的電路保護方案




