中心議題:
- 保護電路工作原理分析
- 保護電路調試與實現
解決方案:
- 開關電源采用負溫度系數電阻組成的軟啟動保護電路
- 開關電源脈寬調制器采用脈寬調制器T L494
- 利用LM339 電壓比較器實現的掉電保護
精密機床數控系統由CNC 控制器、內置PLC 控制器、開關電源電路、CRT 顯示器、輸入輸出接口、光電編碼器等設備組成。而開關電源電路負責為整個機床數控系統各部分設備提供電源。在機床加工車間等場所,因有較多大功率用電設備,在這種復雜電磁環境下, 如果開關電源可靠性不高、保護功能缺乏, 會使得數控機床系統工作異常,很容易出現飛車等重大事故。
因此,具有各種保護功能的高可靠性開關電源是數控機床系統穩定工作的重要保證。本文主要介紹了一種機床數控系統用開關電源各種保護電路的工作原理和實現方法,通過實際研制, 使得該系統開關電源穩定性大大提高, 保護功能穩定可靠, 滿足了批量生產要求。
1 保護電路工作原理分析
機床數控用開關電源包含有軟啟動保護、過壓保護、過流保護、欠壓掉電保護等電路。
(1) 軟啟動電路
由于開關電源輸入整流電路后級大多采用電容性濾波電路濾波, 在電源合閘瞬間, 往往會產生電流幅值高達幾十甚至幾百安培的浪涌電流,此種浪涌電流十分有害,會造成開關電源啟動故障甚至損壞。常用的軟啟動電路有可控硅和限流電阻組成的防浪涌軟啟動保護、繼電器觸點組成的軟啟動保護、負溫度系數電阻組成的軟啟動保護電路等。
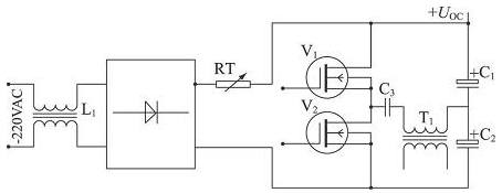
本系統開關電源采用負溫度系數電阻組成的軟啟動保護電路, 簡單實用, 工作可靠。如圖1, 220 V 交流電經線圈L1濾波共模干擾后, 整流產生約三百伏左右直流電壓, RT 電阻為負溫度系數熱敏電阻,型號為M02-7Ω。當電源合閘瞬間, 浪涌電流使得熱敏電阻發熱, 阻值迅速減小, 輸出直流電壓逐漸建立,可有效防止浪涌電流對電源電路的沖擊, 使得整個電源半橋變換電路穩定可靠。

圖1 負溫度系數電阻組成的輸入軟啟動電路
在開關電源啟動時, 由于脈寬調制器尚未建立穩定的驅動脈沖, 需采取措施使得驅動脈沖逐漸建立起來,該開關電源脈寬調制器采用性價比較高的脈寬調制器T L494。如圖2, TL494 的第四腳為死區控制,它既可以為變換功率管提供安全的死區時間控制, 也可以作為驅動芯片的軟啟動控制。開機瞬間, 電容器C1上未建立電壓, + 5 V 通過電容C1 送TL494: 4 腳, 封鎖脈寬調制器的輸出脈沖。隨著電容C1 兩端電壓逐漸升高, T L494: 4 腳電壓逐漸下降, 驅動脈沖寬度逐漸展寬。當輔助電源+ 15 V 出現故障時, 三級管V1迅速導通, + 5 V 電壓經三極管V1 送T L494: 4 腳, 切斷驅動脈沖, 使開關電源停止工作而不致損壞。

圖2 利用TL494:4 腳進行驅動軟啟動及電源保護
[page]
(2) 過壓保護電路
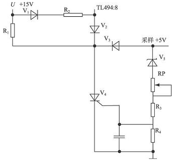
通常的數字信號處理電路大多采用TT L 或CMOS 系列的集成門電路。對于TTL 集成門電路,往往工作電壓不能大于5. 5 V。該數控系統開關電源輸出有多路, 有+ 5 V, + 15 V, - 15 V, + 24 V 等多路輸出, 在開關電源系統中,對主變換電壓+ 5 V 進行過壓保護, 具體電路見圖3。

圖3 數控開關電源過壓保護電路
工作原理: 數控開關電源由輔助電源+ 15 V 提供給可控硅V4管陽極工作電壓, 實際輸出取樣電壓送至穩壓管V5 , 當超出保護電壓閾值+ 5. 5 V 時, 輸出電壓經穩壓管、電阻R3 、R4 分壓觸發可控硅V4 導通, 將輔助電源+ 15 V 通過電阻R1接地, 同時通過二極管V2切斷8 腳電源。調節RP 電位器, 可以對輸出電壓保護閾值點進行設置。
(3) 過流保護電路
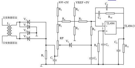
本開關電源過流保護電路的工作原理見圖4。變壓器T 1原邊串接在開關電源主變壓器原邊回路中, 通過實驗選擇合理的變壓器原副邊匝數比,感應開關電源變換時的原邊電流值, 經二極管V1 ~ V4 整流, R1、C1 濾波后送電位器RP。原邊電流越大,電流取樣變壓器整流出的電壓越大, 電位器RP 中心點電壓越低,TL494: 2 腳電壓隨之下降, 使得TL494: 3 腳電壓升高,送入脈寬調制器, 將T L494 驅動脈沖寬度逐漸減少, 從而得到過流保護的目的。圖中電容C4、C5、R10為TL494 誤差放大器的反饋元件, 使得放大電路穩定可靠。

圖4 數控開關電源過流保護電路電路圖
(4) 欠壓保護電路
利用+ 5 V 及PF ( Power FAIL) 信號進行比較, 在+ 5 V 掉電時, PF 信號至少需維持10 ms 時間,以便存儲相關信息。欠壓保護電路如圖5 所示。

(a) 利用LM339 電壓比較器實現的掉電保護

(b) 上電時序及掉電保護時序圖
圖5 數控開關電源的欠壓保護電路
[page]
2 保護電路調試與實現
(1) 軟啟動電路調試
熱敏電阻軟啟動電路, 可用電烙鐵對負溫度系數熱敏電阻貼近進行烘烤, 用萬用表測量其電阻值變化,同時計時并估算其電阻變化率,進行初步檢驗。將不同阻值的熱敏電阻分別裝入電路, 用示波器高壓探頭測試開機時整流電路輸出的高壓波形, 比較其電壓建立時間,從而選擇合適的負溫度系數熱敏電阻。
(2) 過壓保護電路調試
過壓保護電路中的可控硅觸發電路要求: 1) 觸發時要求能供出足夠的觸發電壓和電流。2) 不觸發時, 觸發端電壓應小于0. 15 V ~ 0. 2 V, 為防止誤觸發, 一般宜加1~ 2 V 的負偏壓。3) 觸發脈沖的上升前沿要陡, 最好在10us 以下,使觸發電壓準確。4) 觸發脈沖必須有足夠的寬度, 因可控硅的開通時間一般在6us 以下, 故脈沖寬度應大于6us, 最好有20us~ 50us。
過壓保護電路調試: 將輸出電壓逐漸調至5. 5 V,用萬用表測試可控硅的觸發極電壓, 同時用示波器觀察驅動芯片TL494: 8 腳、11 腳波形, 調節過壓保護多圈電位器RP, 直到保護電路動作, 驅動波形消失為止, 此時保持多圈電位器RP 旋鈕位置不變。逐漸調低輸出電壓, 保護電路因可控硅不觸發而不動作。如再調高輸出電壓至5. 5 V, 保護電路將動作, 反復試驗,直至保護電路工作穩定可靠。
(3) 過流保護電路調試
過流保護電路選擇高頻鐵氧體磁芯EE12, 原邊電感量為0. 013 mH, 副邊電感量為0. 74 mH 。該開關電源+ 5 V 最大輸出電流為25 A, 截取直徑為 1. 2mm 的漆包線一段, 量取其電阻值為0. 2Ω , 將此模擬負載接在電路中,測量過流整流輸出電壓Ui, 調整過流保護多圈電位器, 電路在Ui= - 0. 57 V 時開始保護。改變輸出模擬負載,反復調試過流保護電路參數,直到過流保護電路穩定可靠。
3 結論
本文通過對數控開關電源保護電路的工作原理分析及調試, 提出了一種軟啟動保護、過壓過流保護的具體實用電路,最終合理設定了各保護電路的工作參數,使得數控系統開關電源的保護功能穩定可靠, 整機性能得到了提升, 為數控系統的批量生產奠定了基礎。



