【導讀】本系列教程將分上下兩篇,系統性地引導讀者完成文氏電橋振蕩器從理論認知到動手實現的全過程。上篇將追溯該經典電路的發展脈絡,闡釋其核心工作原理,并借助理想元件模型進行仿真驗證。下篇則將轉向實踐,指導實際電路的搭建、測試與性能評估,并額外提供一款優化設計的備選電路方案供制作與對比。通過理論與實踐的結合,旨在幫助讀者透徹掌握這一基礎且重要的振蕩器設計。
目標
本系列教程將分上下兩篇,系統性地引導讀者完成文氏電橋振蕩器從理論認知到動手實現的全過程。上篇將追溯該經典電路的發展脈絡,闡釋其核心工作原理,并借助理想元件模型進行仿真驗證。下篇則將轉向實踐,指導實際電路的搭建、測試與性能評估,并額外提供一款優化設計的備選電路方案供制作與對比。通過理論與實踐的結合,旨在幫助讀者透徹掌握這一基礎且重要的振蕩器設計。
本文提供印刷電路板(PCB)的設計文件,方便讀者在閱讀過程中自行制作電路板。
關于本實驗的完整視頻講解(涵蓋電路制作、測試與測量環節),可觀看以下視頻:一款可親手制作的低失真文氏電橋振蕩器!
背景知識
文氏電橋振蕩器在電子學歷史中占據重要地位。惠普公司(HP)的首款產品——200A型音頻信號發生器,基于Bill Hewlett于1939年在斯坦福大學撰寫的碩士論文開發而成。1這款具有開創性意義的設備在當時擁有令人矚目的性能參數:采用標準線路電壓供電,輸出功率達1W,并且在大部分音頻頻段內失真度低于1%。除用來測試電話放大器與通用音頻電路外,它最早且最著名的應用場景之一,是參與迪士尼電影《幻想曲》的制作。如今在斯坦福大學校園內,甚至還能看到惠普創始車庫的復制品(內陳列有200A型信號發生器),以此紀念這里作為硅谷“車庫創業”文化發源地的特殊地位。Bill Hewlett當年的碩士論文1,也為我們了解那個時代的電路理論與設計思路提供了極具價值的視角。另一篇頗有見地的參考資料是《應用筆記43:橋式電路》附錄C“文氏電橋與Hewlett先生”。
振蕩器是一類無需輸入信號即可生成周期性波形的電路。其中通常包含某種形式的電子放大級(如晶體管、運算放大器或真空管),并包含由電阻、電容或電感等無源元件組合而成的選頻反饋網絡。這一總體描述體現了振蕩器設計的多樣性;而電子(或電氣)振蕩器的實現方式遠不止于此。例如,通用無線電公司(General Radio)的213-B型振蕩器,便以機械音叉作為選頻元件,以碳粒麥克風作為放大級。2 無論具體實現細節如何,線性電路要產生振蕩,必須滿足巴克豪森穩定性判據:
?環路增益的絕對值等于1
?環路總相移為0或2π的整數倍
先來看第一個要求及其對振蕩器的影響:若環路增益絕對值小于1,振蕩信號會逐漸衰減直至消失;若環路增益絕對值大于1,振蕩信號的幅度會不斷增大。這種增大要么無限持續(仿真環境中有此可能),要么會持續到某種機制限制了振幅(理想情況下,這種限制是平穩實現的,而非由災難性故障導致)。如果終端應用對失真度(即輸出信號中包含的頻率為目標基波倍數的諧波成分)不敏感,那么只需采用簡單的增益限制方法即可。例如,讓放大器輸出在電源軌處自然削波,就是一種極為簡便的方式。但若應用需要純凈的正弦波輸出,那么精確控制放大器增益就變得至關重要。
再看第二個要求:為實現與頻率相關的所需相移,電路中會采用多種反饋元件,如石英晶體、機械諧振器、L-C(電感-電容)網絡等。文氏電橋由Max Wien于1891年在惠斯通電橋的基礎上改進而來。惠斯通電橋僅由純電阻元件構成,而文氏電橋可用于電容測量。盡管文氏電橋最初被設計為一種測量電路,但在平衡狀態下,其相移為0。因此,只要搭配一個相移為0的增益元件,便可滿足巴克豪森判據中的相移要求。
(在1891年,基于文氏電橋制作振蕩器是不可實現的,至少是極難的,因為當時尚無線性電子增益元件;直到1906年,三極真空管才被發明出來。)
在振蕩器中采用文氏電橋作為反饋元件,具有以下幾大優勢:
?簡潔性
?低失真
?頻率調節便捷,可通過以下方式實現:
?可變電阻
?可變電容
在滿足增益和相移要求后,下一步需確保環路增益恰好為1。在諧振狀態下,文氏電橋的電抗臂衰減系數為1/3,因此放大器的增益必須達到3。圖1所示電路為一款輸出頻率1.0kHz的簡易文氏電橋振蕩器,可直觀體現這一原理。

圖1.基于LT1037的1.0kHz文氏電橋振蕩器
增益控制通過白熾燈泡實現(與Bill Hewlett配置中的情況一致)。白熾燈泡的電阻隨功耗增加而增大,根據粗略經驗法則,其熱態電阻通常約為冷態電阻的10倍。圖中所示的#327型燈泡,工作電壓為28V,工作電流為40mA,因此熱態電阻約為700Ω,冷態電阻約為70Ω,這一數值與多只該型號燈泡的實際測量結果相符。若要實現3倍的同相增益,燈泡電阻需為反饋電阻的一半,即大約215Ω。
電路開始振蕩后,振幅控制原理可直觀理解為:
?若增益略低于3,燈泡溫度下降,電阻隨之減小,從而推動增益回升;
?若增益高于3,燈泡溫度升高,電阻隨之增大,進而促使增益降低。
最終,增益會穩定在一個非常接近3的數值(具體數值取決于維持振蕩所需的條件),同時振幅也會趨于穩定。至此,一款實用的振蕩器電路即完成設計。
基于理想元件的文氏電橋振蕩器仿真
在使用存在各類缺陷的實際元件前,一個很有價值的練習是在LTspice?軟件中搭建若干概念性電路,初步感受理想條件下的電路工作狀態。相關LTspice文件可通過以下鏈接下載:文氏電橋主動學習實踐LTspice文件。
惠斯通電橋仿真
為了全面熟悉電橋電路的基本工作原理,可在LTspice中打開wheatstone_bridge.asc仿真文件并運行。其輸出結果應與圖2所示相近。
請注意,該電橋初始狀態為非平衡狀態,因此在Vcd端會產生一個數值較小但不為零的電壓(此處采用增益為1的壓控電壓源,這種方式能便捷地測量兩個節點間的電壓差,且測量結果可直接在仿真輸出中顯示)。可嘗試修改R3的阻值進行實驗:取值為10kΩ時,電橋應處于平衡狀態,此時輸出電壓為零。還可嘗試將R1和R2的阻值減小至1kΩ,看看這是否會對輸出電壓產生影響。

圖2.惠斯通電橋仿真。
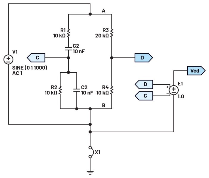
交流文氏電橋仿真
接下來探索文氏電橋的工作原理,其中包含與頻率相關的元件。在LTspice中打開basic_wein_bridge.asc仿真文件(如圖3所示)。該仿真設置為交流掃描(AC sweep)模式,頻率范圍從100Hz到10kHz,仿真結果如圖4所示。請注意,若采用直流電源為電橋供電,會產生一個較為明顯的輸出;經過初始瞬態過程后,節點C會穩定在接地電位,而節點D則會達到電源電壓的1/3。運行仿真并探測節點C,即電橋電抗臂的輸出端。可觀察到響應曲線呈現平緩的峰值(“駝峰”狀),峰值位置略低于2kHz。接著探測Vcd端。可觀察到響應曲線出現極其尖銳的零值點,通過這一特征可輕松定位精確諧振頻率為1.59kHz。

圖3.文氏電橋頻率響應仿真。

圖4.頻率響應仿真結果。
仿真文氏電橋振蕩器
接下來,對電橋的輸出信號進行放大,并將其反饋回輸入端。在LTspice中打開wien_bridge_vcvs_gain.asc仿真文件,如圖5所示。該電路在現實中無法搭建,其增益級性能接近理想狀態:輸入阻抗無窮大、輸出阻抗為零,且不存在失調電壓或增益誤差。但通過該理想電路,我們可開展理想工況下的實驗,直觀理解巴克豪森準則,并驗證背景信息中提及的相關結論。

圖5.含理想增益級的文氏電橋振蕩器。
暫時忽略V1。需注意,該仿真啟動時,所有電壓均為零。此時電路沒有理由偏離零值,只會始終保持零電壓狀態。V1的作用是在仿真剛開始時,通過向增益級提供一個階躍信號來啟動電路運行,隨后它會逐漸回零,且不再對電路的運行產生影響。運行仿真并探測輸出節點,得到的結果應與圖6所示相近。

圖6.理想文氏振蕩器,G = 2.97。
需注意,該電路會振蕩數毫秒,但振幅會呈指數級衰減至零。這是因為增益被設置為比臨界值低1%(實際構建放大器時,若使用精度1%的電阻,就可能因電阻偏差恰好導致增益偏低,出現此類情況)。接下來,將E2的增益值設為2.997(即比臨界值低約0.1%),如圖7所示。此時振蕩持續時間會延長,但最終仍會衰減。

圖7.理想文氏振蕩器,G = 2.997。
我們已知,維持振蕩需要增益恰好為3,因此按圖8所示將增益設為3.0,然后運行仿真即可。

圖8.理想文氏振蕩器,G = 3.0。
可以發現,電路工作狀態與理論預測完全一致:在整個250ms的仿真時長內,振幅始終保持穩定。這種現象純屬理論層面,在現實電路或基于實際放大器模型的仿真中均不會出現;因為有限的開環增益、有限的輸入阻抗、失調電壓以及其他非理想特性,總會導致增益略微高于或低于3。
作為“仿真可模擬現實中不可能出現的場景”的最后一個例證,按圖9所示將增益設為3.03(即比臨界值高1%,類似于在實際電路中采用了1%的電阻,剛好偏向增益較高的一側可能出現的情況),然后運行仿真。

圖9.理想文氏振蕩器,G = 3.03。
仿真結果顯示,250ms后輸出振幅達到800太伏,且無任何衰減趨勢。同樣需強調,該仿真僅用于幫助理解巴克豪森準則,無任何現實參考意義。如果你用運算放大器搭建此電路,將其增益配置為3.03并采用±5V供電,振蕩幅度會不斷增大直至接近5V,隨后便會出現削波現象(產生失真波形)。
參考文獻
1 Bill Hewlett。“A New Type Resistance-Capacity Oscillator”(碩士論文),kennethkuhn.com,2020年5月。
2 Charles E. Worthen,“A Tuning-Fork Audio Oscillator”,The General Radio Experiment,1930年4月。
美國專利第2,268,872號:可變頻率振蕩發生器。
“Using Lamps for Stabilizing Oscillators”,Tronola,2011年10月。
Wien_Bridge_Oscillator,維基百科。
Jim Williams,“Thank You, Bill Hewlett”,EDN,2001年2月。
Jim Williams和Guy Hoover,“應用筆記132:A-D轉換器保真度測試”,凌力爾特,2011年2月。
推薦閱讀:
單芯片解鎖4D感知!8 x 8 級聯收發器實現全維度環境建模
恩智浦推出首款邊緣原生智能體開發框架,構筑邊緣計算的智能護城河






