【導讀】在設計電源時,首先要回答的問題是「是否需要電流隔離?」使用電流隔離可以使電路更安全,抗干擾能力較強,容易實現升降壓轉換,及較易實現多路輸出和很寬的輸入電壓范圍。兩種最常見隔離電源的拓撲形式是「反激」和「正向」。但是為了獲得更高的功率輸出,可以使用其他隔離拓撲如「推挽」、「半橋」和「全橋」。
問:電源設計中,較常見的非隔離拓撲有哪些
在設計電源時,首先要回答的問題是「是否需要電流隔離?」使用電流隔離可以使電路更安全,抗干擾能力較強,容易實現升降壓轉換,及較易實現多路輸出和很寬的輸入電壓范圍。兩種最常見隔離電源的拓撲形式是「反激」和「正向」。但是為了獲得更高的功率輸出,可以使用其他隔離拓撲如「推挽」、「半橋」和「全橋」。實際上,如果不需要電流隔離,工程師會盡量使用非隔離電源,因為隔離的拓撲形式總是需要變壓器或額外的線路,而且這種設備往往會增加成本和體積較大,通常很難滿足定制電源的需求。
較常見的非隔離拓撲
降壓轉換器 (Buck)
最常見非隔離式開關電源的拓撲結構是降壓轉換器。它將正輸入電壓轉換為低于輸入電壓的輸出電壓。其結構簡單,只需要兩個開關、一個電感器和兩個電容器,如圖 1 所示。高側開關從輸入端產生脈沖電流并產生一個開關節點電壓,該電壓在輸入電壓和地之間來回震蕩。之后,使用LC 濾波器產生直流輸出電壓。根據控制高端開關PWM信號的占空比,產生不同電平的直流輸出電壓。這種 DC-DC 降壓轉換器非常省電,設計亦相對簡單,并且需要的元器件很少。
圖 1. 降壓轉換器的概覽圖 ( 圖片來源 : ADI)
設計低噪聲系統時要留意,降壓轉換器在輸入側產生脈沖電流,而輸出側有來自電感器的連續電流。這就是降壓穩壓器在輸入端噪聲很大而在輸出端噪聲不大的原因。升壓轉換器 (Boost)除了降壓外,另一種常見拓撲是升壓。它的拓撲結構由五個基本功率元件組成,與降壓轉換器的拓撲有點不同,如圖 2所示。
圖 2. 升壓轉換器的概覽圖 ( 圖片來源 : ADI)
選擇升壓轉換器時,需要留意數據表上較普遍列出最大額定開關電流而不是最大輸出電流。在降壓轉換器中,最大開關電流與可實現的最大輸出電流直接相關,但與輸入電壓和輸出電壓之間的電壓比無關。在升壓穩壓器中,電壓比是根據固定的最大開關電流而直接影響可能的最大輸出電流。所以在選擇合適的升壓穩壓器時,工程師不僅需要了解所需的輸出電流,還需要了解系統需要的輸入和輸出電壓。升壓轉換器的輸入端噪聲非常低,因為與輸入端連接的電感可防止電流快速變化。然而,輸出端噪聲較大,因為LC濾波器位于輸入端,我們會看到脈沖電流流向外部開關,造成輸出紋波。因此與降壓拓撲相比,輸出紋波更受關注。反相降壓 - 升壓穩壓器 (Inverting)第三種常見拓撲是反相降壓-升壓轉換器,由這五個元件組成。該名稱源于該轉換器采用正輸入電壓并將其轉換為負輸出電壓的事實。除此之外,輸入電壓可能大于或少于反相輸出電壓的絕對值。例如,輸入端的 5V 或 24V 可能會產生 -12V輸出電壓。這是可行而無需進行任何特殊的電路修改,如下圖 3所示。
圖 3. 反相降壓 - 升壓轉換器 的概覽圖 ( 圖片來源 : ADI)
在反相降壓-升壓拓撲中,電感從開關節點連接到地。轉換器的輸入端和輸出端都看到脈沖電流,輸出電流是不連續的,使反相降壓/升壓轉換器的輸出電壓往往噪聲較大,所以在低噪聲應用中,可以通過增加額外的輸入和輸出濾波來補償。
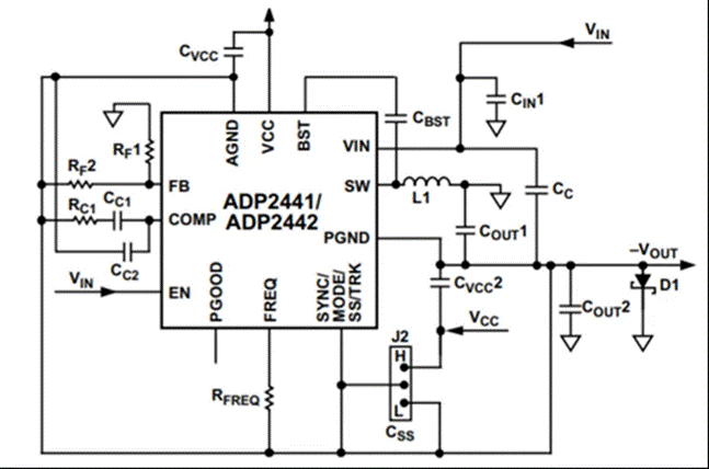
反相降壓-升壓拓撲在電源設計中有一個好處,就是任何降壓穩壓器均可應用此拓撲。如 ADI 的 ADP2441 或 ADP2442 ,為了將降壓穩壓器轉換為反相降壓-升壓拓撲結構,電感和輸出電容應以與降壓拓撲結構相似的方式連接,如圖4所示。
圖 4. ADP2441/ADP2442 實現的反相降壓 - 升壓拓撲結構 (圖片來源 : ADI)
專業的拓撲結構
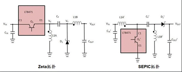
除了以上三種常見非隔離開關電源拓撲之外,還有更多的拓撲如SEPIC、Zeta、?uk 和 4 開關降壓-升壓。相比以上三種開關電源拓撲而,這些拓撲結構都需要額外置多一些有電源組件,會增加產品成本,功率轉換效率亦會降低。一般而言,在電路中添加額外元器件會增加損耗。以下簡單列出這四款不同拓撲的一些最重要功能。SEPIC單端初級電感轉換器(SEPIC)允許輸出電壓大于或小于輸入電壓的電壓轉換,輸出電壓由主控開關(三極管或MOS管)的占空比控制。升壓穩壓器升壓穩壓器 IC 可用于設計 SEPIC 電源電路。要留意,這種拓撲在電路中需要添多額外元件(電感和電容),如圖 7所示.ZetaZeta轉換器與SEPIC轉換器類似,如 LT8471 Zeta 和 SEPIC 拓撲的簡化原理圖 (圖 5) 所示,都需要兩個電感(L1A和、兩L1B)、兩個開關(Q1 和 D1 )和一個電容器(CF)。Zeta轉換器能夠產生正或負輸出電壓,此外,它沒有右半平面零 (RHPZ) 問題存在,從而簡化了調節回路。右半平面零 (RHPZ)含有右半平面零點(RHPZ)的開關DC-DC變換器發生占空比突變時,暫態過程會出現負調現象,該現象會導致系統暫態性能變差,負調持續時間段系統易形成正反饋而出現不穩定現象,傳統的頻域法無法直接進行控制器設計,因此對其進行控制較最小相位系統困難的多。
專業的拓撲結構
除了以上三種常見非隔離開關電源拓撲之外,還有更多的拓撲如SEPIC、Zeta、?uk 和 4 開關降壓-升壓。相比以上三種開關電源拓撲而,這些拓撲結構都需要額外置多一些有電源組件,會增加產品成本,功率轉換效率亦會降低。一般而言,在電路中添加額外元器件會增加損耗。以下簡單列出這四款不同拓撲的一些最重要功能。SEPIC單端初級電感轉換器(SEPIC)允許輸出電壓大于或小于輸入電壓的電壓轉換,輸出電壓由主控開關(三極管或MOS管)的占空比控制。升壓穩壓器升壓穩壓器 IC 可用于設計 SEPIC 電源電路。要留意,這種拓撲在電路中需要添多額外元件(電感和電容),如圖 7所示.ZetaZeta轉換器與SEPIC轉換器類似,如 LT8471 Zeta 和 SEPIC 拓撲的簡化原理圖 (圖 5) 所示,都需要兩個電感(L1A和、兩L1B)、兩個開關(Q1 和 D1 )和一個電容器(CF)。Zeta轉換器能夠產生正或負輸出電壓,此外,它沒有右半平面零 (RHPZ) 問題存在,從而簡化了調節回路。右半平面零 (RHPZ)含有右半平面零點(RHPZ)的開關DC-DC變換器發生占空比突變時,暫態過程會出現負調現象,該現象會導致系統暫態性能變差,負調持續時間段系統易形成正反饋而出現不穩定現象,傳統的頻域法無法直接進行控制器設計,因此對其進行控制較最小相位系統困難的多。
圖 5. Zeta 和 SEPIC 拓撲結構 ( 圖片來源 : ADI)
?uk
?uk轉換器可將正輸入電壓轉換為負輸出電壓。它使用兩個電感器,一個在輸入側,一個在輸出側,因此輸入和輸出側的噪聲非常低,可是,支持這種拓撲結構的開關電源轉換器的器件并不多,因為調節環路需要一個負電壓反饋引腳。如 ADI 的 LT8331,它需要在輸入和輸出之間使用兩個電感器和一個耦合電容器 (C5)。耦合或阻塞電容器從電路的輸入側接收能量并將其傳輸到電路的輸出側。在穩態條件下(即上電后),該電容器兩端的電壓是恒定的,大約等于 VIN,如圖6所示。
圖 6. LT8331 實現的 ?uk 拓撲結構 ( 圖片來源 : ADI)
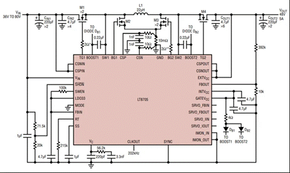
四開關降壓 - 升壓這種類型的轉換器近年來變得非常流行。四開關降壓-升壓從正輸入電壓中提供正輸出電壓,該 輸入電壓可能高于或低于調整后的輸出電壓。這類型的轉換器能夠提供更高的電源轉換效率并且只需要一個電感器,所以該轉換器可以取代了 SEPIC 的設計。如 ADI 的 LT8705 ,它是一款同步四開關降壓-升壓控制器,運用輸入和輸出側各兩個開關,使用穩健的同步開關拓撲結構,以高效率為恒壓或恒流應用提供高功率輸出。如圖7所示。
圖 7. LT8705 實現的四開關降壓 - 升壓拓撲結構 ( 圖片來源 : ADI)
免責聲明:本文為轉載文章,轉載此文目的在于傳遞更多信息,版權歸原作者所有。本文所用視頻、圖片、文字如涉及作品版權問題,請聯系小編進行處理。
推薦閱讀:



