【導讀】連接一個更高電壓的電源軌來偏置線性穩壓器的內部電路,使穩壓器能夠產生一個0.9V的低輸出電壓,該輸出電壓可承受4A瞬變,變化很小。
連接一個更高電壓的電源軌來偏置線性穩壓器的內部電路,使穩壓器能夠產生一個0.9V的低輸出電壓,該輸出電壓可承受4A瞬變,變化很小。
最初,古老的3端子線性穩壓器具有雙極結型晶體管(BJT)發射極跟隨器輸出,可提供非常低的輸出阻抗。當今的許多應用要求壓差低于第一代穩壓器(1.5V),因此大多數現代穩壓器都包含一個共源MOSFET作為調整元件。
然而,與共源(或共發射極)輸出相關的折衷方案是:固有的高輸出阻抗。反饋通過穩壓器的環路增益降低直流輸出阻抗,但環路增益會隨著頻率的增加而迅速降低。這種效應會導致輸出阻抗出現不希望的上升。
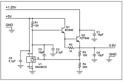
許多復雜的系統具有多個電壓軌。該設計使得通過連接更高電壓的電源軌來偏置穩壓器的內部電路,從而可以創建具有良好瞬態響應的低壓差線性穩壓器。作為這種方法的一個例子(圖1),該電路使用5V電源進行內部偏置,同時將1.25V的輸入電壓調節至0.9V。
圖1.多個電源電壓使該線性穩壓器能夠實現出色的性能。
電阻R1提供偏置電流,由并聯穩壓器U1調制,以驅動由Q1和Q2組成的達林頓對。電路輸出取自Q2的發射極,并通過R3-R4分壓器反饋給并聯穩壓器。電容C1和C5旁路輸入電源;電容 C2、C3 和 C4 對電路進行補償,以實現穩定工作。
圖2顯示了電路性能。0A至4A負載瞬態(下部走線)導致輸出電壓變化小于5mV(上跡線)。要獲得此性能,您必須在選擇組件時格外小心。并聯穩壓器必須具有低反饋閾值和獨立的電源端子,如圖1所示。C1 和 C4 必須具有與所需輸出電流相當的紋波電流額定值(MLCC 陶瓷片式電容器工作良好)。FZT849(Zetex)是晶體管Q2的不錯選擇,它應該在飽和附近有足夠的增益。
圖2.圖1所示的穩壓器輸出可承受4A瞬態電流,變化很小。
免責聲明:本文為轉載文章,轉載此文目的在于傳遞更多信息,版權歸原作者所有。本文所用視頻、圖片、文字如涉及作品版權問題,請聯系小編進行處理。
推薦閱讀:





