【導讀】電子器件本身就有各種不同的噪聲源,包括熱噪聲、散粒噪聲、白(寬帶)噪聲和1/f (閃爍效應)噪聲。1/f 噪聲是低頻電子噪聲,其中電流 (ISD) 或功率 (PSD) 頻譜密度與頻率成反比。許多元器件類型都會有 1/f 噪聲,包括半導體器件、某些類型的電阻器、石墨烯之類的 2D 材料,甚至包括化學電池。為確定一種器件的 1/f 噪聲,我們通常要測量電流相對于時間的關系,然后把數據轉換到頻域中。快速傅立葉變換 (FFT) 是把時域數據轉換成頻域數據的一種流行方法。
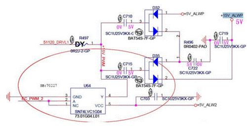
電容二極管升壓電路分析

當電路未通電時,各處電平都是0V。

當通電時,右上角 5V_ALWP通過D32的1引腳對C710、C722、C715、C719進行充電,此時電容上兩端的電位如上圖所示。此時 15V_ALWP輸出端口的實際電平為5V。

當U64的Y引腳開始輸出幅值為5V的方波,當Y次處于5V電位時:
1.由于電容兩端的電壓不能突變,此時C715兩端的電壓為左邊5V,右邊為10V,然后電流經過D35的2引腳對C719電容充電,充完電后C719的電壓升到了10V。
2.同時,Y輸出的5V也對C710進行充電,C710兩端的電壓為左邊5V,右邊為10V,然后電流經過D32的2引腳對C722進行充電,充完電后C722的電壓升到了10V。
此時 15V_ALWP輸出端口的實際電平為10V。
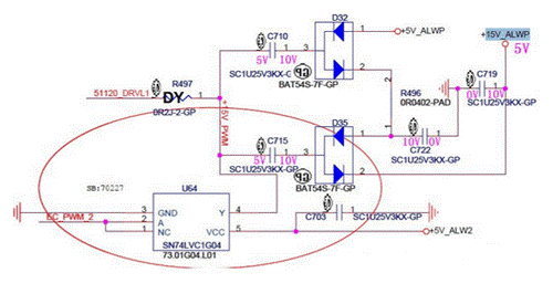
二極管升壓電路分析
當U64的Y引腳開始輸出幅值為5V的方波,當Y次處于0V電位時:
1.由于電容兩端的電位不能突變,此時C715兩端的電壓為左邊0V,右邊5V。當C715電壓為5V后,由于C722電壓10V大于C715的5V,C722會對C715充電。充電后C715=C722=7.5V。此時C715的電壓依然比C719的電壓低。但是由于D32二極管反向截止,所以C719不會對C715充電。C719的電壓保持在10V。
2.同時,C710的電壓為左邊0V,右邊5V,C722的左端電壓為7.5V,由于D32的2引腳的反向截止,C722依然不會對C710充電,C722保持在7.5V。
當Y第二次處于5V時,C722通過C710、D32的2引腳又被充電為10V。當Y又處于低電平時,C722(10V)對C715(7.5V)充電。C715的電壓變為8.75V。經過數次過程后,C715兩端的電壓差上升為了10V,當Y再次為5V時,C715的右端的電位變為了15V。當然,在整個過程中,C715都在通過D35的2引腳向C719充電。
終 15V_ALWP輸出端口的電平變為了15V。
免責聲明:本文為轉載文章,轉載此文目的在于傳遞更多信息,版權歸原作者所有。本文所用視頻、圖片、文字如涉及作品版權問題,請電話或者郵箱editor@52solution.com聯系小編進行侵刪。
推薦閱讀:





