【導讀】本文將展示的遠程檢測實例具有高可靠性、易連通性和超低功耗的特性。這些電路主要面向需要穩定通信和zui低限度的電池維護的工業環境。
本文將展示的遠程檢測實例具有高可靠性、易連通性和超低功耗的特性。這些電路主要面向需要穩定通信和zui低限度的電池維護的工業環境。
文中的解決方案結合了近年來低功耗、高jing度放大方面的研究進展,兼具同等的低功耗、高可靠性無線 Mesh 網絡功能。支持實現這些解決方案的是零漂移、低輸入偏置放大器 LTC2063 和 LTP5901-IPM,前者zui高以2 μA電流運行,后者在睡眠模式下消耗電流不到1.5 μA。這些器件的功耗足夠低,可以采用一塊由銅和鋅電極(每個四平方英寸),以及由檸檬內部物質形成的電解質組合而成的電池供電。
無線 Mesh 網絡
工業環境中通過無線網絡實施和檢索的測量很少需要高速度,但它們通常需要高可靠性和安全性,此外還需要低功耗運行,以zui大限度地延長電池的運行時間。LTP5901-IPM 在 802.15.4e 無線網絡中形成一個節點或者一個 SmartMesh IP Mote。LTP5901-IPM 集成了一個10位、0 V至1.8 V ADC,以及一個內置 ARM Cortex-M3 32 位微處理器,可以通過簡單編程實施檢測。采用這個終端是為了實現安全性、可靠性、低功耗、靈活性以及可編程性。
四種檢測應用
總的來說,以下這些電路設計并不需要高深的火箭知識。但是,它們整潔、高效,是針對特定應用定制的。這些設計不需要多復雜,事實上,復雜的設計只會增加成本和可靠性風險。
每個電路的輸入中都包含一個傳感器,通過處理傳感器輸出來產生輸出電壓。使用LTP5901-IPM 10位ADC作為輸入,每個電路都試圖映射輸入,覆蓋0 V至1.8 V之間的大部分范圍。
一、基本的電池電壓檢測
圖1. 簡單的電池電壓檢測。
圖1展示了一種典型的同相整體增益負反饋運算放大器配置,可以檢測分壓。LTP5901輸入的ADC范圍為0 V至1.8 V。R1和R2以zui小的靜態電流降低電池電壓,以延長電池壽命。LTC2063的輸入偏置電流非常低,即使這些高電阻值也不會影響zui終的10位ADC的jing度。LTC2063消耗zui小的電源電流,提供隨時間和溫度變化而呈現的零漂移優勢。
二、電流檢測
電池供電和隔離電子設備的出色之處在于:它可以在任何位置設置接地。在zui方便的電路拓撲結構中,我們可以在不喪失通用性的情況下檢測電流,同時將終端放置在與本地接地相關的任何位置。對于單極電流,例如4 mA至20 mA的工業環路,人們可以使用傳統的低側拓撲結構來安全檢測與本地接地相關的電流。
圖2. 電流檢測電路。
圖2展示的是電流流過一個非常小的電阻R2,由此產生檢測電壓。因為放大器的零漂移、極低的失調電壓性能等原因,這個輸入電壓可能非常小。電路所示經由501 m檢測電阻產生的輸入的增益增高101 V/V。在20 mA時,VOUT是1.012 V。可以選擇其他值來zui大程度地使用ADC的1.8 V范圍。
電阻R4相對較低,是LTC2063輸入電容的低阻抗分流器。因此,較大的R1反饋電阻與輸入電容之間的相互作用不會起到穩定作用。
構建的電路經過優化之后,用于測試0 mA至35 mA電流、0 V至1.8 V ADC的映射范圍。
三、輻照度計
圖2所示的電路也可以用來測量太陽能電池的短路電流。在短路電流模式下,硅和其他太陽能電池的電流與輻照度呈高度線性關系。短路電流是0 V太陽能電池的電流。
圖3中的電路并沒有保證太陽能電池在zui大電流時準確達到0 V;但是,即使在全日光下為20 mA,電壓也僅為10 mV。太陽能電池上的10 mV電平在其I-V曲線上實際就是短路。
圖3. 利用太陽能電池進行短路輻照度測量。
我們可以以互阻放大器(TIA)作為替代。TIA可以強制讓太陽能電池達到0 V,并測量電流。這種電路存在的問題在于,在整個輻照度范圍內,都是由運算放大器為太陽能電池提供電流。如果對于遠程檢測電路,zui重要的是zui小化功耗,那么由運算放大器為電池提供20 mA是不可行的。
考慮到需要保持近0 V,應使用一個小型檢測電阻。對位置遙遠、由電池供電的小電壓實施檢測再次表明,需要采用高jing度、低功耗的功率放大器,例如LTC2063。
太陽能裝置所需的就是這類物理布局,即需要實施零溫度漂移測量的無線Mesh網絡。幸運的是,在短路條件下,硅光電二極管隨著溫度的變化相對穩定。對于環境溫度不斷變化的大型安裝場地而言,采用LTC2063和LTP5901-IPM,再加上硅太陽能電池,所構成的簡單且可靠的設計是非常理想的解決方案。
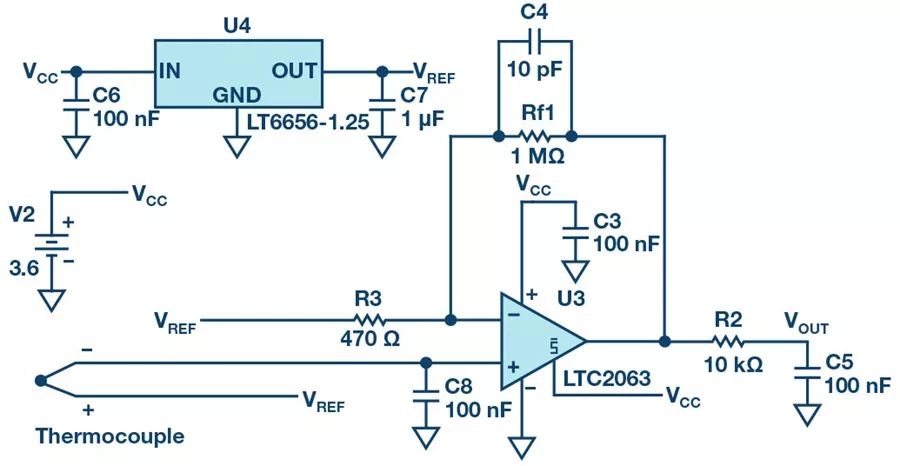
四、采用熱電偶測量溫度
熱電偶電壓可以是正壓也可以是負壓。圖4所示的電路融合采用微功率基準電壓源和微功率放大器來檢測極小的正負電壓。幸運的是,如果熱電偶與被測器件(DUT)電氣隔離,則可以置于任何方便的電壓域中。圖4中的示例使用LT6656-1.25,在1.25 V時偏置熱電偶。電路輸出是基于1.25 V基準電壓源的小熱電偶電壓的高增益版本。對于這種配置,0 V至1.8 V的ADC范圍相當合理。如果不使用零漂移、低失調放大器,則無法實現2000 V/V左右的極高增益。
圖4. 熱電偶檢測電路。
所以說,極低功耗、精準的遠程檢測jue對是可行的。本文的示例說明,將低功耗、高jing度放大器與可編程片上系統無線 Mesh 節點相結合是相當簡單的喲~
免責聲明:本文為轉載文章,轉載此文目的在于傳遞更多信息,版權歸原作者所有。本文所用視頻、圖片、文字如涉及作品版權問題,請電話或者郵箱聯系小編進行侵刪。
推薦閱讀:
幾款經典高性能電壓基準比較分析,尋求性能和特點優化的解決方案





