【導讀】要求遠距離或者在多個RS-232應用之間實現RS-232數據傳輸的一些工業用數據鏈路,通常都使用RS-232到RS-485轉換器。盡管存在高達±13V的高信號擺幅,但RS-232仍然是一種非平衡或單端接口,而且本身極易受噪聲影響。它的總線最大長度被限定在20米(60英尺)左右。盡管允許進行全雙工數據傳輸(通過一些單獨的信號導線同時發送和接收數據),但是RS-232并不支持在同一條總線上連接多個節點。
與之形成鮮明對比的是,RS-485是一種使用差分信號傳輸的平衡接口,從而讓其擁有較高的共模噪聲抗擾性。因此,延長RS-232數據鏈路傳輸距離和實現多總線節點連接,要求通過接口轉換器將其轉換為RS-485信號(參見圖1)。

圖 1 短距、點對點數據鏈路到遠距、多點網絡的轉換
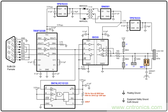
圖2顯示了一個低功耗、隔離式轉換器設計的原理圖。這里,一臺個人計算機(PC)的RS-232串行端口連接至左側的SUB-D9接口。

圖2 使用自動選向控制的隔離式RS-232到RS-485轉換器。
個人計算機串行端口包含一個RS-232驅動器和接收器芯片,芯片將其內部5V邏輯信號轉換為接口處更高的±8V到±13V電平。這些高壓總線信號再通過另一個RS-232芯片轉換回標準邏輯電平,以同RS-485收發器進行通信。
在發送方向,485收發器將來自RS-232接收器輸出的邏輯信號轉換成差分總線信號。在接收方向,它將差分總線信號轉換成進入RS-232驅動器輸入端的單端、低壓信號。
RS-485收發器包括一個電容式隔離層,其實現總線端與邏輯控制端之間的電流隔離,從而消除了總線節點之間的接地電流。
在總線端,這種轉換器設計擁有數個確保可靠數據傳輸的元件。跳線J1和J2在總線空載期間激活故障保護偏壓網絡。如果這種轉換器安裝在總線端,則通過跳線J3可以實現一個120歐姆端接電阻器。
一個瞬態抑制器通過鉗制接地電位,保護收發器免受危險瞬態過電壓的損害。為了將瞬態電流分流至地電位,要求使用一個高壓電容器,以在浮動總線接地和保護接地(PE)之間提供AC耦合。一般而言,我們使用一條短單芯導線(18 AWG)來實現到PE端或機殼接地的連接。
信號通路隔離還要求電源隔離。這里,我們通過一個低壓降電壓調節器(LDO)對總線電源(3.3V到10V)進行調節。然后,把它用于收發器總線電源(Vcc2)和一個隔離式DC/DC轉換器。這種轉換器由變壓器驅動器、隔離變壓器和一個次LDO(為邏輯端電路供電)組成。
更老一點的轉換器設計有時會使用一個請求發送信號(RTS)來將RS-485收發器從接模式切換到發送模式。但是,在一些計算機應用中,RTS生成接口軟件運行在Windows®下,并非實時。因此,如果Windows決定將其處理時間用于另一個應用程序、屏幕保護程序或者殺毒軟件,則RTS可能就無法實時地將收發器切換回接收模式,因此另一個總線節點所發送的數據便可能會丟失。
圖2所示轉換器設計通過實現一種自動選向功能消除了出現上述狀況的可能性。這種自動選向檢測通過一個單穩態觸發器實現。觸發器的輸出由232接收器輸出觸發為高。默認情況下,RS-485收發器處于接收模式。當單穩態輸出變為高時,它便將收發器切換到發送模式。
該單穩態輸出的時間常量由一個R-C網絡定義。數據速率為9600 bps,2ms高態時間時,C = 220 nF,而R = 10 kOhm;數據速率為1200 bps,20ms高態時間時,R = 100 kOhm。當高態時間結束后,單穩態輸出再次回到低,從而將收發器切換回接收模式。盡管自動選向功能依賴于數據速率,但其仍然是防止數據丟失的一種可靠方法。
推薦閱讀:


