【導讀】膚阻抗是透皮給藥的一個關鍵變量。該阻抗十分復雜,依年齡、種族、體重、運動水平和其它因素而有所不同,并與頻率有關,難以模擬。動態測量皮膚阻抗為實現最佳給藥提供了一種準確而實用的解決方案。
給藥是藥物行業發展最快的領域之一,各大制藥公司都在積極開發替代注射的給藥方式。口服、外用、吸入式、納米技術和透皮給藥系統等都是目前的熱門研究領域。透皮給藥是一種透過病人皮膚的無創輸送藥物方法,藥物通過兩種途徑穿透皮膚保護層:被動吸收或主動滲透。
透皮貼片是最常見的被動給藥方法之一。它貼在病人的皮膚上,可安全舒適地將一定劑量的藥物在一定的時間內輸送給病人。藥物通過皮膚吸收進入血液。尼古丁貼片是最典型的例子,其它常見應用包括暈車藥、激素替代療法和節育避孕。被動給藥的缺點主要有兩個:一是藥物吸收的速度取決于皮膚阻抗,二是只有少數藥物能夠以合理的速率滲透皮膚保護層。因此,大量研究都集中在主動透皮給藥。主動方法包括:利用超聲能量加速藥物擴散,利用RF能量建立穿過角質層(表皮外層)的微通道,以及離子滲透法。

圖1. 離子滲透法
離子滲透法利用電荷使藥物主動穿透皮膚進入血液。該裝置由含有帶電藥物分子的兩個腔室組成。帶正電荷的陽極排斥帶正電荷的化學物質,帶負電荷的陰極排斥帶負電荷的化學物質。兩個腔室之間形成的電磁場使藥物以受控方式主動穿透皮膚。
皮膚阻抗是透皮給藥的一個關鍵變量。該阻抗十分復雜,依年齡、種族、體重、運動水平和其它因素而有所不同,并與頻率有關,難以模擬。動態測量皮膚阻抗為實現最佳給藥提供了一種準確而實用的解決方案。
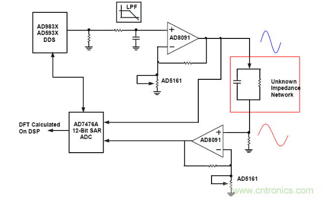
可以利用電阻、電容和電感阻抗隨頻率而發生不同變化的情況,借助阻抗頻譜準確分析人體皮膚等復雜阻抗。當頻率提高時,電阻的阻抗保持不變,電容的阻抗減小,電感的阻抗則增大。用已知交流波形激勵一個測試阻抗可以確定未知阻抗的阻性、容性和感性成分。 直接數字頻率合成器 (DDS) 具有靈活的相位、頻率、幅度、掃描能力和可編程能力,非常適合用于激勵未知阻抗。嵌入式數字信號處理和增強的頻率控制,使這些器件能夠產生合成的模擬或數字頻率步進波形。圖2顯示了一個簡單阻抗分析儀的框圖。完整 的低功耗、75 MHz DDS AD9834 產生交流波形,高速軌到軌運算放 大器AD8091對其進行濾波、緩沖和放大。另一個 AD8091 緩沖響應 信號,并將其放大以匹配12位、1 MSPS逐次逼近型ADC AD7476A 的輸入范圍。

圖2. 簡單阻抗分析儀
不過,在這一簡單信號鏈的背后,隱藏著一些挑戰。首先,ADC必須在頻率范圍內對激勵和響應波形進行同步采樣,以便維持相位信息。優 化這一過程對于整體性能至關重要。此外,其中涉及到許多分立元件,各種不同的容差、溫度漂移和噪聲將使測量精度下降,特別是處 理小信號時。
AD5933 12位、1 MSPS集成阻抗轉換器網絡分析儀將DDS波形發生器 和SAR ADC集成在單芯片上,可解決上述難題,如圖3所示。

圖3. AD5933功能框圖
AD5933的輸出阻抗為數百歐姆,具體取決于輸出范圍。該阻抗可能 會覆蓋未知阻抗,因此使用運算放大器 AD8531 來緩沖信號,如圖4所示。請注意,AD5933的接收端內部偏置到VDD/2,因此必須將該同一 電壓施加于外部放大器的同相端,以防發生飽和。出于安全起見,所有激勵電壓和電流在施加于人體組織之前,都需要經過信號調理、衰減和濾波。

圖4. 低阻抗測量配置
推薦閱讀:




