- USB3.0相關技術規范
- USB3.0電源結構性能
- USB3.0應用電路實例
同PC機原先的串口、并口相比,USB口除能大幅提高數據傳輸速率之外,還具有為外部設備供電的能力。USB外設電源的合理設計,也就成為可以探討的實際問題。本文參照USB的有關技術規范,闡述USB外設電源的一般設計原則,并對幾種較有特色的實用電路作了分析討論。
有關技術規范
根據目前通行的USB1.1規范,USB口可以5V±5%的電壓為外部設備供電,但其輸出功率不能超過2.25W,所以功耗較大的外設仍須自行配備電源而不在本文討論范圍之內。另外,USB規范對外設電源電路的某些相關參數亦有具體規定,例如,為了防止外設接入USB口時的浪涌電流造成主機電源的“毛刺”,外設在接通瞬間從主機抽取的電量不得超過50mC,其電源輸入端的旁路電容器容量應在10mF以下。又如,外設電源剛接通時,主機將外設一律作為低功耗裝置看待,此時USB口的輸出電流上限僅為100mA;須待外設向主機發出請求并經主機確認外設為高功耗裝置之后,輸出電流上限才會提升至其最大值500mA。再如,USB規范允許外設處于“待機”狀態并支持“遠程喚醒”功能,不過此時外設的靜態電流必須小于0.5mA(低功耗裝置)或2.5mA(高功耗裝置)。
所以,USB外設電源的設計要點,就是在符合USB規范的前提下,根據不同外部設備的要求,權衡各類電路結構的利弊,在性能、成本、體積等諸要素之間,確定一個恰當的平衡點。

圖1 5V~5VSEPIC電源
[page]
電源結構性能
USB外設電源的輸入電壓既已確定,其輸出電壓的高低便成為選擇電路結構形式的決定性因素。目前最常用的標準電源電壓,有3.3V、5V和12V等幾種。
許多USB數字設備采用3.3V電源,倘若電源變換效率以95%計,則其最大可用電流約為0.65A。此時只要功率裕量足夠,可以首選線性穩壓器件,因其成本最低,所需外圍元件也少,只是電源效率較低,不可能超過67%。若對效率有所講求,不妨考慮“電荷泵”器件,因其雖在成本與體積方面稍遜于前者,但在變換效率方面占有明顯優勢。不過此類器件的負載能力通常較弱,只能滿足上述低功耗裝置的要求。若是需要獲取盡可能多的有用功率,那就只能采用效率更高的降壓型開關穩壓電路,但是成本與體積亦將隨之增加。當然,即使已經決定采用開關電源,其實仍有幾種電路形式可供選擇。
一般說來,開關電源集成器件分為兩種類型,即需要外接功率開關(多為功率型MOSFET)的“開關電源控制器”以及片內自帶集成功率開關的“單片開關電源”。前者成本稍低,并且易于獲得較低的功率開關導通電阻而有利于提高電源變換效率;后者則以體積小巧見長,并且能對功率開關實現完善的過熱、過流保護。此外,兩類器件又均各有“常規型”(亦稱“異步型”或“非同步型”)與“同步型”之分;后者采用受控MOSFET取代前者的續流二極管,雖然成本較高,但因MOSFET的導通壓降通常明顯低于二極管的正向壓降,由此至少可將開關電源的變換效率提高幾個百分點,所以兩者各有優劣而同時并存至今。表1列出了上述幾種常用電源電路的結構分類與主要性能。
對于一些需要12V電源的USB模擬設備,電路形式的選擇余地不大,以往幾乎全部采用升壓型開關穩壓器,效率常在85%以上;倘若必須解決這類電路無法實現輸出短路保護功能的難題,則可考慮下述之SEPIC(單端初級電感變換器)電路,但是成本將會因此明顯上升。當然,在這兩類電路中,同樣有著上述之外接或在片功率開關以及異步或同步整流的區別。
如果USB外設需要5V電源,事情就稍為有些棘手,因為USB口的外供電壓可能略高于也可能略低于這一數值。為此,以往常用先升壓再降壓或先降壓再升壓的辦法。這在需要多種輸出電壓的場合,倒也不失為一條可行途徑;但若僅需單一的5V輸出,此類電路結構便難免“疊床架屋”之嫌。或許正是這一緣故,上述之SEPIC盡管電路復雜,成本也高,但因其能集升壓、降壓功能于一身,所以近來已呈應用漸廣之勢。

圖2 雙電壓輸出電源
應用電路實例
圖1就是一種SEPIC實用電路,其輸入、輸出電壓均為5V,開關頻率約300kHz,電源變換效率接近90%。其中,UCC39421是一種多用途高效PWM控制器,開關頻率可由其“定時電阻(RT)”引腳的外接電阻調整,輸出電壓則取決于“反饋(FB)”端的電壓采樣分壓器,外接N溝道與P溝道MOSFET分別用作功率開關與同步整流。特別值得注意的是,圖中的儲能電感分成對稱的兩半,輸入端的能量經由跨接于兩個電感之間的電容器向輸出端轉移,這是SEPIC電路的主要特征。
圖2是一種設計頗為緊湊的雙電壓輸出電路,工作頻率750kHz,變換效率可達95%。其中,3.3V主電源由降壓型單片同步開關電源TPS62000構成;該器件具有軟啟動功能,能夠有效抑制輸入浪涌電流與輸出電壓過沖,最大輸出電流600mA。TPS62000的輸出端“L”為低電平時,外接P溝道場效應管Q1隨之導通而令儲能電感L1副繞組的感應電壓向輸出電容C1充電,C1之端電壓同3.3V主輸出疊加即為輔助輸出電壓,其數值取決于L1主、副繞組的匝數比;輔助輸出若為5V,匝數比可取2:1。
[page]
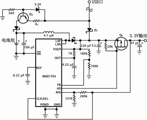
不少便攜式USB設備脫離主機后改由內部電池組通過直流變換器繼續供電,故而需要配備一個小型UPS電源,圖3便是一種由單片開關電源MAX1703構成的實用電路。該集成器件采用同步整流PWM升壓型電路結構;可以單節鎳鎘/鎳氫電池供電,最低輸入電壓0.7V,輸出電壓可調范圍為2.5~5.5V,最大輸出電流1.5A,電源變換效率可達95%。圖3中,MAX1703開關電源“POUT”端的輸出電壓設定為3.4V,而由P溝道場效應管Q1與片內備用放大器構成的線性穩壓器輸出電壓為3.3V,故而USB外設由電池組供電時Q1的功率損耗幾乎可以忽略。外部設備與USB口接通時,二極管D1為正向偏置而使開關電源處于“空閑”狀態;也就是只要Q1的源極電壓高于3.4V,外部設備便始終由USB口供電。與此同時,USB口還通過PNP晶體管Q2等組成的恒流源向電池組充電,調整電阻R1的阻值可以設定充電電流,使之符合十小時充電制的要求。一旦外部設備脫離USB口,開關電源便會立即退出“空閑”狀態而由內部電池組繼續供電。

圖3 小型UPS電源
綜上所述,尚能充分顧及USB技術規范的制約,掌握各類電路結構的特性,熟悉一些典型器件的用法,那么,就可設計出合理的USB外設電源。





