【導讀】今天上午的“信號與系統”課程講述到系統的分類的基本概念,包括因果與非因果系統、時變與時不變系統、即時系統與動態系統、線性與非線性系統等等。在信號與系統課程中所提供的基本方法是專門針對同時滿足線性和時不變特性的系統的。作為課程的補充,下面討論一下不為人所重視的運算放大電路的非線性特性。

01 運算放大器的非線性
1.運算放大電路
作為信號處理的常用器件,運算放大器,在其信號處理范圍之內,通常認為是線性器件。也就是它的增益不隨著信號的幅度變化而改變。影響運算放大電路精度的因素,或者說它的線性特性主要是由它的輸入偏置電壓、偏置電流造成的輸出零點的偏移。這一點往往可以通過增加零點補償調整電阻進行消除。
但是對于運放的非線性,即它的開環增益隨著信號幅度變化而變化的特性往往并不為人所重視。這是因為在常見到的運算放大電路中,通常采用反饋放大器的形式,只要運算放大器的增益足夠大,電路的放大倍數是由外部的反饋電阻網絡決定的。比如下面的電路:

基本的應用電路
它的增益為:

其中:α 是反饋電阻網絡的比值:
,是運放的開環電壓增益。如果
足夠大,電路的增益將會由R1,R2的比值決定。
但是作為精密放大電路,特別是要求放大倍數比較高的時候,
隨著輸入電壓的變化,也就是運放的非線性就不能夠忽略了。特別是,這種非線性無法向電壓零點補償那樣容易消除。
2.如何測量運放非線性?
通常在運算放大器芯片的數據手冊中不會給出芯片的非線性指標。那么如果評估芯片增益的非線性呢?
一些主要提供運放器件的半導體廠家會在其網站給出一些測量他們運放產品開關增益測量方案,比如TI公司 TI:Gain and Linearity Testing for Precision Operational Amplifiers[1] ,或者ADI公司 AD:Op-Amp Open Loop Gain and Open Loop Gain Nonlinearity[2] 。
這些方案也都是比較成熟的測量方式。為了能夠對于通常比較大的運放開環電壓增益(通常大于100000)進行測量,所采用的方法是對反饋電壓再經過分壓之后連接至運放的負極性輸入端口。這樣便可以將運放輸入端微小的電壓放大之后反映在電路的輸出端口。
比如下面個電路就是分別來自TI,ADI公司的測量方案:

TI:OP-AMP增益與線性測試電路

AD:運放開關增益與開環增益非線性
通過在輸入端加入低頻三角波形(10~50Hz)信號,通過觀察輸出信號的變化可以獲得器件的開環電壓增益以及對應的非線性。
02 實驗結果
下面的實驗來測量一款常見的運放它的電壓增益的非線性。
1.測試芯片
用于實驗的芯片為 HA17741[3] 是一款由HITACHI提供的頻率相位補償的通用運算放大器,主要用于測試與控制領域。開環增益約106dB (200,,000倍),最大工作電壓±18V。下圖給出了期間的管腳功能定義。

HA17741管腳配置
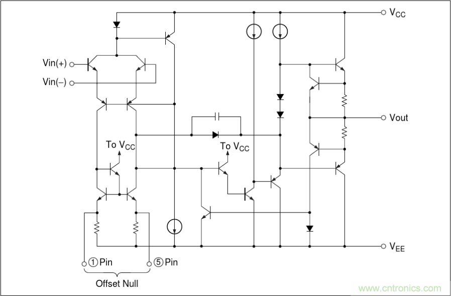
HA17741內部的等效電路如下圖所示。

HA17741內部等效電路
根據內部結構可以看到芯片的輸入電壓偏置補償是通過PIN1,PIN5提供的。使用數字萬用表測量PIN1,PIN5對于PIN4(VEE)之間的電阻,阻值分別為(976Ω,975Ω)。下圖給出了外部通過一個三端電位器對芯片進行輸入偏置電壓進行補償。
2.測試電路
根據前面ADI測測試方案,在面包板上簡單搭建起測試電路。其中放大器件偏置電壓信號是由R3、Ros的比值決定。它們實際上與運放一起,減少了前向放大增益,進而在輸出信號增加了運放輸入信號放大之后的成分。
固定R3=1MΩ不變,通過改變Ros的大小,觀察輸出信號的變化。

測試電路
3.測量結果
下面分別選擇Ros為∞Ω,100Ω,22Ω,10Ω,記錄運放的輸出信號。輸入信號為峰峰值10V,頻率為10Hz的三角波信號。
下圖顯示,輸入輸出信號保持嚴格的反向,增益為 -1。此時運放的非線性(增益隨著輸入電壓變化)的特性沒有反映到輸出信號中來。

輸入信號(藍色)與輸出信號(青色)
在輸出信號中,對于運放的輸入信號相當于放大了151515倍。從觀察上來看,電路的增益變小了,但是輸出的波形整體上還是一個三角波形。

輸入(藍)與輸出(青)信號
此時電路放大倍數已經降低可-0.5左右。輸出信號的非線性比較明顯了。特別是當信號比較大的時候,也就是輸入信號三角波的定點,對應的輸出信號變得圓滑了。

輸入(藍色)與輸出(青色)信號
在此偏置分壓電阻下,對于運放輸入電壓相當于放大了
,表現在電路的增益更小了。而且輸出電壓變化不再是隨著輸入變化呈現線性變化的關系。

輸入信號(藍色)與輸出信號(青色)
下圖是將輸出信號通過示波器放大之后,可以更加明顯體現出運放的增益中存在的嚴重的非線性。

輸入信號(藍色)與輸出信號(青色)
結論
通過運放開環增益測量電路看到運算放大器是一個嚴重的非線性器件。在實際應用中是通過電壓反饋來抑制了運放對放大電路的影響。
參考資料
[1] TI:Gain and Linearity Testing for Precision Operational Amplifiers: https://www.ti.com/lit/an/snaa047a/snaa047a.pdf
[2] AD:Op-Amp Open Loop Gain and Open Loop Gain Nonlinearity: https://www.analog.com/media/ru/training-seminars/tutorials/MT-044.pdf
[3] HA17741: https://wenku.baidu.com/view/f0a43dcf08a1284ac8504379.html
免責聲明:本文為轉載文章,轉載此文目的在于傳遞更多信息,版權歸原作者所有。本文所用視頻、圖片、文字如涉及作品版權問題,請聯系小編進行處理。
推薦閱讀:




