【導讀】本設計實例顯示了如何在一個繼電器線圈驅動電路中用一個63¢(Q=1)微處理器復位電壓檢測器IC來顯著減小線圈的保持電流。
如果問一個小型歐姆龍G5V-2雙刀雙擲繼電器的線圈電流大約是多少,大多數人會估計在25mA左右,而實測電流卻為100mA。然而一旦繼電器動作后,大部分繼電器需要的保持電流僅為吸合電流的5%。即使是下面例子中給出的微型歐姆龍G5V-1單刀雙擲繼電器,在5V工作時的線圈電流也有30mA。
市場上有大量用于減小保持電流的成熟電路。許多設計是基于離散的元器件,利用大容量的電解電容進行時序控制。出人意料的是,本文介紹的方法在其他地方沒有被提及過。
使用兩根I/O端口線

圖1:一個非常簡單的方法:用第二個I/O端口線來開關較小的驅動電流
如果可以的話,用兩個輸出來控制一個繼電器將會是最合理的方法:用其中一個I/O端口使繼電器吸合,用另一個I/O端口使繼電器保持吸合。首先將兩個端口都置為高電平,但在約20ms后,將吸合(PULL-IN)信號返回低電平,而將保持(HOLD)信號處于高電平,直到需要釋放繼電器時為止。
在HOLD晶體管的集電極和繼電器線圈之間是一個限流/降壓元件,如電阻、穩壓二極管或者是二極管串。這些元器件的耗散功率都很小(在10mW至25mW之間)。
使用復位電壓檢測器
一般情況下只有一根控制線可用。這里是一個理想的吸合脈沖(單穩態)解決方案。

圖2:用一個高電平有效的復位芯片來產生吸合電流脈沖,MCP101和ZVN3306F可以很好地與各種繼電器一起使用;類似的器件也可以很好地工作(如MAX810)
小型SOT-23微處理器(μP)復位控制器比較理想。低電平有效輸出元件在漏極開路時可以直接使用,能夠吸入足夠的電流,并能承受繼電器電壓。其他情況下,建議用高電平有效輸出芯片來驅動晶體管。
幾點注意事項
驅動MOSFET和雙極型晶體管的所有電流來自控制線。因此,要盡量保持NPN基極電流足夠小,以防止高電平時的電壓跌落。如果控制電壓達不到電壓檢測器的閾值電平,復位脈沖不會產生。用一個工作電壓可以比閾值電平高很多的復位IC可以很容易滿足設計需求。
大多數繼電器的數據手冊顯示吸合時間不超過10ms。很多微處理器復位芯片可產生一個100ms或者更長的脈沖,如果沒有最小功耗的限制要求,這樣做沒有任何問題。
LED狀態指示
在用平臺概念開發原型時,在一些特殊節點加上LED是很有效的——可以幫助軟件開發人員快速發現代碼是否激活了電路。這能減少用示波器探測這些點的需求。

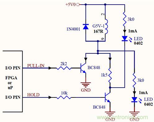
圖3:如果包含LED狀態指示,那就將它們放在限流/降壓器件的兩側
LED制造商經常不詳細說明他們的LED是否能在1mA或更低電流下正常工作,然而許多LED是可以的。較小尺寸的(如0402封裝)LED通常是理想的選擇。下面推薦一些1mA系列的LED——但是沒有驗證過。

表1,小電流LED
這個元件能買到嗎?

圖4:能實現這種設計的商用IC將很受市場的歡迎
用一個稍加擴展的復位IC就能實現單芯片繼電器驅動解決方案,而且我認為它將成為非常成功的商用器件。畢竟,我們還要在很長一段時間內驅動繼電器工作。
免責聲明:本文為轉載文章,轉載此文目的在于傳遞更多信息,版權歸原作者所有。本文所用視頻、圖片、文字如涉及作品版權問題,請聯系小編進行處理。
推薦閱讀:






