【導讀】電源和聯接是物聯網(IoT)的主要挑戰,會影響各種電氣和電子設備。以太網供電(PoE)的新標準可以同時解決這兩大挑戰,從而可以在網絡邊緣進行更多處理,并提高最新聯接系統的性能。
物聯網全都關乎聯接。將傳感器、執行器和監控系統聯接到“云”,可以匯總從世界任何地方訪問的數據。分析這些數據可以早期識別潛在的問題,提供優化系統并降低能源成本的新方法。在一條電纜中結合數據和聯接性可以使整個過程更高效。
雖然較小的設備可以由電池供電并使用無線聯接,但在有電噪聲的工廠環境中,可靠性可能是個問題。隨著IoT端點變得越來越耗電和越來越大數據量,它們將需要可靠的電源和數據聯接。
但是,將所有這些數據反饋回云,在所需的數據帶寬以及對于實時應用而言涉及的延遲方面都有其自身的挑戰。如果每個IoT設備都需要同時高速訪問另一端的云服務器,則會造成巨大的瓶頸。
解決此問題的一種方法是在靠近終端設備的地方處理更多數據,即所謂的“邊緣計算”。這涉及本地分析數據,并將匯總結果發送回中央服務器。但這種級別的處理還要求在網絡邊緣增加功率。
以太網供電是能夠解決此問題的一項關鍵技術,它由承載數據的同一條以太網電纜供電,無需單獨聯接。對于某些功率要求不高的聯網設備,例如用于視覺檢查和監視生產線的攝像機,這效果很好。PoE愈趨用于為更多類型的邊緣計算系統提供電源和數據。
這由新標準支持,該標準將輸出功率提高到90 W。IEEE 802.3bt標準的這功率水平將賦能新型的IoT端點。
這些將包括更精密的互聯照明、更高分辨率的數字標牌、具有平移、縮放和傾斜(PZT)及散熱良好的全功能安防攝像機,甚至包括運行機器學習算法以進行圖像分析和對象識別的邊緣服務器。
接收功率的設備按其所需的功率分級,如表1所示。

表1:PoE受電設備(PoE-PD)按所需功率分級
新版標準將為某些現有應用帶來好處,
例如向IP電話中添加高清視頻會議,同時也將為邊緣計算開辟全新的機會。這是整個IoT演進中越來越重要的部分,尤其是工業4.0,為靠近設備的傳感器和執行器增加更多的處理功率。
無線網關是邊緣計算的重要組成部分。這些設備聚集了整個工廠中來自傳感器和執行器的信號,但是并沒有將所有原始數據發送到云端,而是在本地進行處理。在本地處理的需求不斷增長,尤其是在使用機器學習來提高生產率的地方。
除了監視警報和閾值違例的數據外,這些網關現在還存儲數據并識別信息流中的“隱藏”模式。這種分析可以確定長期趨勢,甚至可以預測哪些設備可能需要預測性維護。結果被發送到集中式服務器,成為用戶數據儀表板的一部分。
這邊緣處理級需要更高性能的處理器和加速器,比僅處理簡單控制算法的微控制器消耗更多的功率。
最新的802.3bt系統的90 W能力比以前的PoE標準顯著擴展功率范圍,可以解決這問題,從而為在網絡邊緣運行精密算法開辟可能性。
更高的功率還對網絡上的其他設備產生有利影響,從而能由單個以太網交換機為許多低功率設備供電。隨著越來越多的設備聯網,許多應用在電源方面將有更多選擇,例如互聯照明系統中的LED燈。
PoE將設備分類為供電設備(PSE)或受電設備(PD)。而且有兩種PSE,一種是由電纜供電和通信,另一種是簡單地提高功率。
端點PSE是內置PoE功能的以太網數據交換機,而中跨PSE可以放置在交換機和PD之間以向鏈路輸入額外的功率。插入一個Midspan PSE,這還支持添加電源到任何以太網鏈路,甚至沒有PSE交換機的以太網鏈路。
在規范的早期版本中,提供給PD的功率是恒定的,而不管它實際需要多少。802.3bt規范的一個關鍵開發是自動分類(Autoclass)功能,使PD能夠告知PSE實際需要多少功率。
采用這種方式,Autoclass更高效地管理可用功率,PSE可支持更多PD。我們可按類型定義將其與早前規范經由可用連接管理功率的方式進行比較。
Type 1:PoE使用IEEE 802.3af標準,經由兩對電纜提供最大15.4W功率到端口。這提供12 W功率給網絡電話(VoIP)、傳感器,帶有兩個天線的無線接入點或不帶平移、傾斜或縮放功能的靜態攝像機等設備。
Type 2:也稱為PoE +,基于IEEE 802.3at,也經由兩對電纜提供30 W到以太網端口。這適用于平移、傾斜或縮放的更復雜的監控攝像機,以及具有六個天線的無線接入點,LCD顯示器,生物識別傳感器和功耗高達25 W的平板電腦。
Type 3:或PoE ++,使用四對電纜在IEEE 802.3bt下為視頻會議系統組件和建筑物管理設備提供高達60 W的功率。
Type 4:將PoE ++擴展至90 W,可為設備提供高達71.3 W的功率。
當支持自動分類時,Type 3和Type 4 PSE可檢查鏈路是否可使用所有四對雙絞線電纜,這是在連接時發生的。
作為響應,PD生成兩個電源特征之一。
單特征顯示兩對和四對模式都通過整流器連接到同一電源軌,并且所有電氣負載共享同一電源軌。
在雙特征PD中,兩種模式都采用不同的檢測和分類機制連接到個別的PD控制器。
這說明即使為兩對模式供電,仍然可以對四對模式進行檢測和分類。這采用單特征PD是不可能實現的。
新標準還支持較低的待機功耗閾值。先前的IEEE 802.3at標準的最低功耗閾值為130 mW,低于PD關斷閾值。使用短MPS(維持電源特性)的802.3bt標準的閾值僅為20 mW,從而大大降低待機功耗。
由于Autoclass管理提供給端口的功率,它需要確保每個PD接收到它所需的功率,這還包括考慮不同電纜長度上發生的任何損耗。為此,PD必須在首次通電約1.5秒內消耗所需的最大功率,PSE會以此確定PD的功率預算(圖1)。

圖1:含自動分類功能的8級PD的啟動過程
PoE控制器現在正在興起,采用外部或集成MOSFET支持大功率PoE。沒有集成晶體管的控制器可根據特定應用調整對MOSFET的選擇。
例如,安森美半導體的NCP1095 PoE-PD接口控制器支持IEEE 802.3af、802.3at和802.3bt,并集成了實現PoE PD所需的所有功能,如浪涌階段的檢測、分類和電流限制。
電源由外部導通晶體管提供,控制器具有“電源良好”(power good)引腳,可確保正確禁用/啟用相鄰的主DC-DC轉換器。分類結果引腳使控制器支持特定的功率等級,最高可達8級。
NCP1095還支持自動分類,并指示何時可實施簡短的維持電源特性。另外,一個輔助電源檢測引腳使NCP1095可用于由PoE或壁式適配器供電的應用。圖2顯示了NCP1095的功能框圖。

圖2:NCP1095的功能框圖
從兩對以太網電纜轉向四對以太網電纜供電,需要對PoE標準大幅更改,將可用功率提高到100W。以Autoclass添加單特征和雙特征使此更高效和可控。
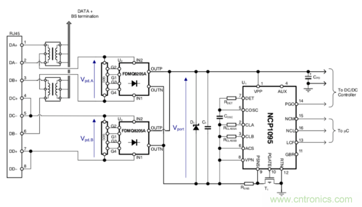
IEEE802.3bt標準正開辟新的應用用于圍繞邊緣計算和人工智能的工業控制。更高的功率可賦能更高性能設備,不需要集成或外部AC-DC功率級。圖3說明了使用NCP1095如何實現典型的PoE PD應用。

圖3:使用NCP1095的典型PoE PD應用
有了更多功率,PD可集成更多特性和功能,如運行越來越復雜的機器學習算法,以監控工廠車間的活動并在潛在問題變得嚴重之前識別出來。這也減少了發送回云的數據,降低了能源成本和復雜性。
推薦閱讀:




