【導讀】SEPIC是一種流行的結構,常用于輸出電壓必須小于或大于輸入的應用,不會像采用Buck-Boost轉換器那樣損失極性。SEPIC可采用耦合或非耦合電感工作在連續導通模式(CCM)或非連續導通模式(DCM)。[9]中談討了耦合電感的好處,這里不作討論。
03 工作于DCM的帶耦合電感的SEPIC
SEPIC是一種流行的結構,常用于輸出電壓必須小于或大于輸入的應用,不會像采用Buck-Boost轉換器那樣損失極性。SEPIC可采用耦合或非耦合電感工作在連續導通模式(CCM)或非連續導通模式(DCM)。[9]中談討了耦合電感的好處,這里不作討論。
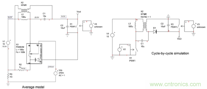
我們的興趣在于確定耦合電感的SEPIC 在工作于DCM時的輸出到控制的傳遞函數。圖11代表[10]中所述的自動切換電壓控制模式的PWM開關和采用一個SEPIC配置的連接。特意減少載荷以強制實施DCM。在啟動序列完成后施加一個臨時步驟。在類似的工作條件下捕獲并仿真一個逐周期電路。

圖11:第一個SEPIC采用平均模型,而右邊第二個實施逐周期法。
Cycle-by-cycle simulation:逐周期仿真
Average model:平均模型
運行一個仿真來比較兩個電路的輸出響應。如圖12所示,兩個電路的響應非常相近。曲線的左邊描述了啟動序列,右邊部分顯示了兩個模型對負載階躍的響應。在這一階段具有相同的響應第一次表明平均大信號模型正確地仿真SEPIC內部,我們可進行小信號版本。
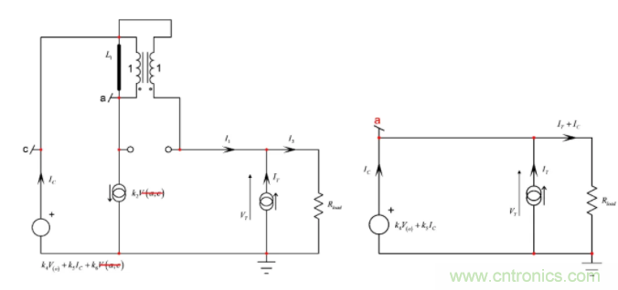
DCM PWM開關的大信號模型由(10)中推導出的小信號版本所代替,與[5]中描述的不同。兩個模型得出了相同的分析,但Vorpérian博士在[5]中考慮的是一個常見的配置(C端是接地的),而我為了建立一個自動切換的DCM-CCM模型,保留了原普通無源配置。采用DCM PWM開關的小信號模型更新的電路圖如圖13所示。右邊的參數列表計算分析所需的所有系數k。

圖12:平均模型與逐周期模型的瞬態響應完全符合。

圖13:這是工作在DCM模式的SEPIC的小信號模型。節點d1是占空比偏差和注入點。所有小信號系數都自動出現在參數窗口。
Parameters:參數
04 確定準靜態增益
為了確定準靜態增益,您需要照圖2使所有電感短路,所有電容開路。這正是SPICE在計算工作偏置點時所做的工作。然后重新排列所有的源和組件以簡化電路,使其更易于分析。
當您做這工作時,我建議您始終運行一個全面的檢查,確定新電路的動態響應與圖13完美匹配。任何偏差都表明您出了錯,或者簡化中的假設過于樂觀:重復該做法直到幅值和相位完美匹配為止。組合出圖14的電路。

圖14:這是用來確定準靜態增益H0的最終的直流電路。
幾行代數將使我們得到輸出電壓表達式:
(20)
(21)將(20)中的Ic代入(21)并求解Vout。您應該得出
(22)該小信號準靜態增益簡單地表示為
(22)05 時間常數的確定
我們將采用FACTs并單獨確定電路的時間常數,而不是用圖13的完整原理立刻求解整個傳遞函數。這種方法提供了一個優勢,以處理您通過對單個草圖的SPICE仿真獲得的結果。這大大有助于逐步前進和跟蹤錯誤,而不至于在大量的工作時間后才發現最終的結果是錯誤的!
為了確定時間常數,將激勵源減為0(請檢查圖2)。在此,由于我們想要控制到輸出的傳遞函數,激勵源是d1。將其減為0有助于簡化電路,如圖15所示。

圖15:將激勵源減為0有助于簡化電路。在此我們從驅動電感L1的阻抗開始。
我們可以用幾個公式來描述這個電路,我們知道IC=IT:
(26)
(27)您將(26)代入(27)然后解出V(c)。替代(26)中的V(c)解得V(a)。然后可寫:
(28)如果您重新排列和由圖13的定義替換系數k,得出時間常數t1的定義:
(29)二階時間次常數指的是從C2端看到的阻抗,而L1是短路的。新的電路如圖16所示。由于L1短路,a和c端在一起,簡化更新的電路為右邊的圖片。

圖16:使電感短路真正簡化電路。
再一次,幾個簡單的方程會很快地讓您得出結果:
(30)將(30)代入(31),然后解得VT并重新整理。您應該發現:
(31)如果您知道試圖確定涉及C3的三階時間常數,變壓器配置(完美耦合)使其兩端電壓等于0V:在動態傳遞函數中電容器不起作用。因此第一個系數b1定義為
(32)參考文獻
1. R. D. Middlebrook, Methods of Design-Oriented Analysis: Low-Entropy Expressions, Frontiers in Education Conference, Twenty-First Annual conference, Santa-Barbara, 1992.
2. R. D. Middlebrook, Null Double Injection and the Extra Element Theorem, IEEE Transactions on Education, Vol. 32, NO. 3, August 1989.
3. V. Vorpérian, Fast Analytical Techniques for Electrical and Electronic Circuits, Cambridge University Press, 2002.
4. C. Basso, Linear Circuit Transfer Functions – An Introduction to Fast Analytical Techniques, Wiley, 2016.
5. V. Vorpérian, Simplified Analysis of PWM Converters Using the Model of the PWM Switch, Parts I and II, Transactions on Aerospace and Electronics Systems, vol. 26, no. 3, May 1990.
6. D. Feucht, Design-Oriented Circuit Dynamics, http://www.edn.com/electronics-blogs/outside-the-box-/4404226/Design-oriented-circuit-dynamics
7. D. Peter, We Can do Better: A Proven, Intuitive, Efficient and Practical Design-Oriented Circuit Analysis Paradigm is Available, so why aren''t we using it to teach our Students?,
http://www.icee.usm.edu/ICEE/conferences/asee2007/papers/1362_WE_CAN_DO_BETTER__A_PROVEN__INTUITIVE__E.pdf
8. C. Basso, Fast Analytical Techniques at Work with Small-Signal Modeling, APEC Professional Seminar, Long Beach (CA), 2016, http://cbasso.pagesperso-orange.fr/Spice.htm
9. J. Betten, Benefits of a coupled-inductor SEPIC, slyt411, application note, Texas-Instruments.
10. C. Basso, Switch-Mode Power Supplies: SPICE Simulation and Practical Designs, McGraw-Hill, 2nd edition, 2014.
11. D. Maksimovic, R. Erickson, Advances in Averaged Switch Modeling and Simulation, Power Electronic Specialist Conference Professional Seminar, Charleston, 1999
推薦閱讀:





