【導讀】PIN二極管在重摻雜的P 區和 N 區之間夾有一層輕摻雜的本征區(I),此類二極管廣泛用于射頻與微波領域。常見應用是要求高隔離度和低損耗的微波開關、移相器和衰減器。在測試設備、儀器儀表、通信設備、雷達和各種軍事應用中,可以發現這類二極管的身影。
開關電路中,每個 PIN 二極管都有附隨的 PIN 二極管驅動器或開關驅動器,用來提供受控正向偏置電流、反向偏置電壓以及控制信號(通常是一個數字邏輯命令)與一個或多個 PIN 二極管之間的激活接口。根據應用需要,可以采用分立設計或專門 IC 實現這種驅動器功能。
另一方面,也可以使用隨處可得的運算放大器以及箝位放大器、差分放大器等特殊放大器作為備選方案,代替分立 PIN 二極管驅動電路和昂貴的 PIN 二極管驅動器 IC。此類運算放大器具有寬帶寬、高壓擺率和充裕的穩態電流,可驅動 PIN 二極管。本文討論三種不同的 PIN 驅動器電路,它們采用運算放大器或特殊放大器:AD8037、AD8137 和 ADA4858-3。這些電路設計用于單刀雙擲 (SPDT) PIN 二極管開關,但也可以對其進行修改,以適合其它電路配置。在詳細說明這些電路之前,本文將先討論 PIN 二極管的特性和使用。
PIN 二極管
PIN 二極管用作電流控制電阻,工作在 RF 和微波頻率,正向偏置("導通")時其電阻只有幾分之一歐姆,反向偏置("截止")時其電阻高達10 k?以上。與典型的PN 結二極管不同,PIN 二極管的 P 區與N區之間多了一層高阻性本征半導體材料(用 PIN 中的"I"表示),如圖 1 所示。

圖 1. PIN 二極管
當 PIN 二極管正向偏置時,來自 P 材料的空穴和來自 N 材料的電子注入I 區。電荷并不能立即完成重新合并;電荷重新合并所需的有限時間量稱為"載流子生命周期"。這導致I 區中存在凈存儲電荷,因而其電阻會降至某一個值,稱為二極管的有效導通電阻RS(圖 2a)。
當施加反向或零偏置電壓時,二極管呈現為一個大電阻 RP它與電容CT 并聯(圖2b)。通過改變二極管幾何結構,可以使 PIN 二極管具有不同的 RS 和 CT 組合,以滿足各種電路應用和頻率范圍的需要。

圖2. PIN 二極管等效電路:a) 導通,IBIAS >> 0. b) 截止, VBIAS ≤ 0.
驅動器提供的穩態偏置電流ISS和反向電壓共同決定RS 和 CT的最終值。圖 3 和圖 4 顯示了典型PIN 二極管系列——M/A-COM MADP 042XX8-130601系列硅二極管的參數關系。二極管材料會影響其特性。例如,砷化鎵(GaAs) 二極管幾乎不需要反向偏置就能實現低CT值,如圖 9 所示。

圖3. 硅二極管導通電阻與正向電流的關系

圖4. 硅二極管電容與反向電壓的關系
PIN 二極管中存儲的電荷可以利用公式1進行近似計算。
其中:
QS = 存儲的電荷
τ = 二極管載流子生命周期
ISS = 穩態電流
要導通或截止二極管,必須注入或移除所存儲的電荷。驅動器的工作就是以極快的速度注入或移除所存儲的電荷。如果開關時間小于二極管的載流子生命周期,則可以利用公式2 近似計算實現快速開關所需的峰值電流(IP).
(2)其中:
t = 所需的開關時間
ISS = 驅動器所提供的穩態電流,用來設置PIN 二極管導通電阻RS
τ = 載流子生命周期
驅動器注入或移除電流(或"尖峰電流")i 可以表示為公式3。
其中:
C = 驅動器輸出電容(或"尖峰電容")的值
v = 輸出電容上的電壓
dv/dt = 電容上的電壓的時間變化率
PIN二極管偏置接口
將開關驅動器控制電路與PIN 二極管相連,以便通過施加正向或反向偏置來開關二極管,是一項具有挑戰性的工作。偏置電路通常使用一個低通濾波器,它位于 RF 電路與開關驅動器之間。圖5 顯示了一個單刀雙擲(SPDT) RF 開關及其偏置電路。當設置妥當時,濾波器L1/C2 和L3/C4 允許將控制信號施加于PIN 二極管D1–D4,控制信號與RF 信號(從RF IN 切換至PORT 1 或PORT 2)的相互影響極少。這些元件允許頻率相對較低的控制信號通過PIN 二極管,但會阻止高頻信號逃離RF 信號路徑。不正常的RF 能量損耗意味著開關的插入損耗過高。電容C1、C3 和C5 阻止施加于二極管的直流偏置侵入RF 信號路徑中的電路。直流接地回路中的電感L2 允許直流和低頻開關驅動器信號輕松通過,但對于RF 和微波頻率則會呈現高阻抗,從而降低RF 信號損耗。

圖5. 典型單刀雙擲(SPDT) RF 開關電路
偏置電路、RF 電路和開關驅動器電路全都會發生交互影響彼此的性能,因此像所有設計一樣,權衡考慮各種因素十分重要。例如,較大的C2和C4 (>20 pF) 對RF 性能有利,但對驅動器則是麻煩,因為大電容會導致上升沿和下降沿較慢。快速開關對大多數應用都有利;因此,為了實現最佳驅動器性能,電容必須極小,但為了滿足RF 電路要求,電容又必須足夠大。
傳統PIN 二極管驅動器
PIN 二極管驅動器有各種形狀和尺寸。圖6 給出了一個可提供高開關速度的典型分立開關驅動器的原理圖。這種驅動器既可以采用"片線"(混合)結構來實現,也可以采用"表貼"(SMT) 器件來實現;前者非常昂貴,后者雖不昂貴,但需要的印刷電路板(PCB) 面積多于混合結構。

圖6. 分立開關驅動器電路
還有專用開關驅動器集成電路(IC);這些 IC 十分緊湊,提供TTL 接口,并具有良好的性能,但靈活性有限,而且往往很昂貴。
還有一種開關驅動器架構應當考慮,即采用運算放大器。運算放大器開關驅動器的明顯優勢在于其自身的靈活性,可以輕松地對其進行配置,以適應不同的應用、電源電壓和條件,為設計人員提供豐富的設計選項。
運算放大器PIN 二極管驅動器
運算放大器電路是一種很有吸引力的PIN 二極管驅動備選方案。除靈活性外,這種電路常常還能以接近或超過1000 V/μs的躍遷速度工作。下面將介紹三種不同的RF PIN 二極管放大器驅動電路。所選放大器雖然在根本特征上各不相同,但都能執行類似的功能。這些放大器電路可以驅動硅或砷化鎵(GaAs) PIN 二極管,但各有各的特點。
AD8037 —箝位放大器
該電路能以最高10 MHz 的頻率工作,具有出色的開關性能,總傳播延遲為15 ns。通過改變增益或箝位電壓,可以調整輸出電壓和電流,以適應不同的應用。
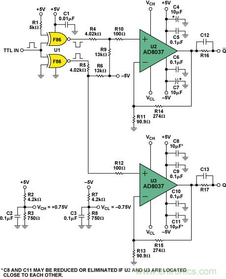
箝位放大器AD80372原本設計用于驅動ADC,可提供箝位輸出以保護A D C 輸入不發生過驅。圖7 所示配置用一對AD8037(U2 和 U3)驅動 PIN 二極管。

圖7. AD8037 PIN 二極管驅動器電路
本例中,U2 和U3 采用同相配置,增益為4。利用AD8037 的獨特輸入箝位特性,可以實現極其干凈和精確的箝位。它可以線性放大輸入信號,最高可達增益乘以正負箝位電壓((VCH 和 VCL)。當增益為4 且箝位電壓為±0.75 V 時,如果輸入電壓小于±0.75 V,則輸出電壓等于輸入電壓的4 倍;如果輸入電壓大于±0.75 V,則輸出電壓箝位在最大值±3 V。這一箝位特性使得過驅恢復非常快(典型值小于2 ns)。箝位電壓(VCH 和 VCL) 由分壓器 R2、R3、R7 和 R8 確定。
數字接口由74F86 XOR 邏輯門(U1) 實現,它提供U2 和U3 所用的驅動信號,兩路互補輸出之間的傳播延遲偏斜極小。電阻網絡R4、R5、R6 和R9 將TTL輸出電平轉換為大約±1.2 V,然后通過R10 和 R12饋送給 U2 和 U3。
U2 和 U3 的±1.2-V 輸入提供 60% 過驅,以確保輸出會進入箝位狀態(4 ×0.75 V)。因此,硅PIN 二極管驅動器的輸出電平設為±3 V。電阻 R16 和 R17 限制穩態電流。電容 C12 和C13 設置 PIN 二極管的尖峰電流。
AD8137 —差分放大器
差分放大器(本例所用的AD8137)可以低成本提供出色的高速開關性能,并使設計人員能夠十分靈活地驅動各種類型的RF 負載。有各種各樣的差分放大器3 可供使用,包括速度更快、性能更高的一些器件。
高速差分放大器 AD81374 通常用于驅動 ADC,但也可以用作低成本、低功耗 PIN 二極管驅動器。其典型開關時間為 7 ns 至 11 ns,其中包括驅動器和 RF 負載的傳播延遲。它提供互補輸出,功能多樣,可以替代昂貴的傳統驅動器。
圖 8 所示電路將單端TTL輸入(0 V 至 3.5 V)轉換為互補±3.5V 信號,同時可使傳播延遲最小。TTL 信號放大 4 倍,在 AD8137 輸出端產生所需的±3.5V 擺幅。TTL 信號的中點(或共模電壓)為 1.75 V;必須將同樣的電壓施加于R2,作為參考電壓VREF,以免在放大器輸出端引入共模失調誤差。最好從一個低源阻抗驅動此點;任何串聯阻抗都會增加到R1 上,從而影響放大器增益。

圖8. PIN 二極管驅動器原理圖
輸出電壓增益可由公式4 計算:
(4)為正確端接脈沖發生器的輸入阻抗,使之為50 ?,需要確定差分放大器電路的輸入阻抗。這可以利用公式 5 計算,得出RT = 51.55 ?, 與之最接近的標準 1% 電阻值為 51.1 ?。對于對稱的輸出擺幅,兩個輸入網絡的阻抗必須相同。這意味著,反相輸入阻抗必須將信號源的Thévenin 阻抗和端接電阻納入增益設置電阻R2。有關詳情,請參閱應用筆記 AN-10265.
(5)圖8 中, R2 約比R1 大20 ?,以補償源電阻RS與端接電阻RT的并聯組合所引入的額外電阻(25 ?)。將R4 設為1.02 k?(最接近1.025 k?的標準電阻值),以確保兩個電阻比相等,避免引入共模誤差。
輸出電平轉換很容易利用AD8137 的VOCM引腳來實現,該引腳設置直流輸出共模電平。本例中, VOCM 引腳接地,以提供關于地的對稱輸出擺幅。
電阻R5 和 R6 設置穩態 PIN 二極管電流,如公式 6 所示。
(6)電容C5 和 C6 設置尖峰電流,該電流有助于注入和移除PIN 二極管中存儲的電荷。可以根據特定二極管負載要求,調整這些電容的值,實現性能優化。尖峰電流可以由公式7 計算。
ADA4858-3 —內置電荷泵的三通道運算放大器
許多應用只提供一個電源,這常常令電路設計人員感到為難,尤其是當需要在PIN 電路中提供低關斷電容時。這種情況下,硅或 GaAs PIN 二極管驅動電路可以使用片上集成電荷泵的運算放大器,而不需要外部負電源;其好處是可以顯著節省空間、功耗和預算。
高速電流反饋型三通道放大器ADA4858-36就是這樣一種器件,它具有出色的特性,片上集成電荷泵,輸出擺幅可以達到地電壓以下–3 V 至 –1.8 V(具體取決于電源電壓和負載)。該器件十分魯棒,可以真正為其它電路提供最高50 mA 的負電源電流。
ADA4858-3 為單電源系統中的互補PIN 二極管微波開關驅動問題提供了一種獨特的解決方案。回顧圖 4,從中可以看出:即使很少量的反向偏置也有助于降低二極管電容 CT,具體取決于PIN 二極管的類型。此類驅動器對GaAs PIN 二極管很有利,因為這種二極管通常不需要很大的負偏置就能使關斷電容(CT)保持較小的值(圖 9)。

圖9. GaAs CT電容與電壓的關系
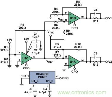
圖10 所示電路用ADA4858-3 作為 PIN 二極管驅動器。可以在輸入端增加一個緩沖門,使該電路兼容 TTL 或其它邏輯。對此電路的要求是將 TTL 0V 至 3.5V 輸入信號擺幅轉換為互補 –1.5V至 +3.5V擺幅,用于驅動 PIN 二極管。

圖10. ADA4858-3 用作 PIN 二極管驅動器
R1、R2、R3 和 U1C 形成該電路的 –1.5V 基準電壓,內部負電壓CPO 由片內電荷泵產生。電容C3 和C4 是電荷泵工作所必需的。負基準電壓隨后通過分壓器(R5 和 R9)與VTTL 輸入以無源方式合并。所產生的電壓(VRD)出現在U1B 的同相輸入端。U1B 輸出電壓可以利用公式8 計算。
(8)其中:
(9)負基準電壓也被饋送至放大器U1A,在其中與 TTL 輸入合并,所得輸出電壓V2 可以利用公式10 計算。
這些放大器采用電流反饋架構,因此必需注意反饋電阻的選擇,反饋電阻對于放大器的穩定性和頻率響應有著重要作用。對于本應用,反饋電阻設為 294 ?,這是數據手冊所推薦的值。輸出電壓V1 和V2 分別可以用公式8 和公式10 表示。輸出尖峰電流量可以利用公式3 和電容C5、C6 上的電壓確定。設置 PIN 二極管導通電阻的穩態電流由 R11 與 R12 上的電壓差確定,并取決于 PIN 二極管曲線和系統要求。
對于本應用,RF 開關負載為 MASW210B-1 硅 PIN 二極管單刀雙擲(SPDT)開關,用于微波下變頻器的前端(圖 11)。

圖 11. 下變頻器功能框圖
開關輸出波形和TTL輸入信號如圖12 所示。請注意,上升沿和下降沿非常陡峭。由于開關的開關時間要求相對較慢(約為50ns),因此本應用沒有使用尖峰電容C5和C6。設置穩態二極管電流的電阻 R11 和 R12 均為 330 ?。

圖12. 顯示 RF 開關速度的波形

圖 13. 下變頻器的頻譜響應
圖13 顯示了下變頻器前端的頻譜響應;開關SW1 位于固定位置,以消除插入損耗。請注意,圖中不存在諧波或邊帶,充分表明沒有明顯的 100 kHz 開關偽像從 ADA4858-3 片內電荷泵散出,這是在此類應用中使用這些器件的重要考慮因素。
結論
如以上三例所示,運算放大器可以創造性地用作傳統放大器的替代方案,其性能與 PIN 二極管專用驅動 IC 相當。此外,運算放大器可以提供增益調整和輸入控制功能,而且當使用內置電荷泵的運算放大器時,無需負電源,這就提高了PIN 二極管的驅動器和其它電路的設計靈活性。運算放大器易于使用和配置,可以相對輕松地解決復雜問題。
參考電路
Hiller, Gerald. Design with PIN Diodes. M/A-COM Application Note AG312.
Understanding RF/Microwave Solid State Switches and Their Applications. Agilent Application Note.
致謝
開關速度和頻譜數據、RF 負載以及測試設備由美國新罕布什爾州哈德遜Sage Laboratories友情提供。首席技術官 Tony Cappello 為測試提供了便利,工程副總裁 David Duncan 提供了技術協助。
推薦閱讀:



