【導讀】霍爾元件是一種基于霍爾效應的磁傳感器,已發展成一個品種多樣的磁傳感器產品族,并已得到廣泛的應用。本文簡要介紹其工作原理, 產品特性及其典型應用。
霍爾器件是一種磁傳感器。用它們可以檢測磁場及其變化,可在各種與磁場有關的場合中使用。霍爾器件以霍爾效應為其工作基礎。
霍爾器件具有許多優點,它們的結構牢固,體積小,重量輕,壽命長,安裝方便,功耗小,頻率高(可達1MHZ),耐震動,不怕灰塵、油污、水汽及鹽霧等的污染或腐蝕。
霍爾線性器件的精度高、線性度好;霍爾開關器件無觸點、無磨損、輸出波形清晰、無抖動、無回跳、位置重復精度高(可達μm級)。取用了各種補償和保護措施的霍爾器件的工作溫度范圍寬,可達-55℃~150℃。
按照霍爾器件的功能可將它們分為: 霍爾線性器件 和 霍爾開關器件 。前者輸出模擬量,后者輸出數字量。
按被檢測的對象的性質可將它們的應用分為:直接應用和間接應用。前者是直接檢測出受檢測對象本身的磁場或磁特性,后者是檢測受檢對象上人為設置的磁場,用這個磁場來作被檢測的信息的載體,通過它,將許多非電、非磁的物理量例如力、力矩、壓力、應力、位置、位移、速度、加速度、角度、角速度、轉數、轉速以及工作狀態發生變化的時間等,轉變成電量來進行檢測和控制。
2 霍爾效應和霍爾元件
2.1 霍爾效應
如圖1所示,在一塊通電的半導體薄片上,加上和片子表面垂直的磁場B,在薄片的橫向兩側會出現一個電壓,如圖1中的VH,這種現象就是霍爾效應,是由科學家愛德文·霍爾在1879年發現的。VH稱為霍爾電壓。

(a)霍爾效應和霍爾元件
這種現象的產生,是因為通電半導體片中的載流子在磁場產生的洛侖茲力的作用下,分別向片子橫向兩側偏轉和積聚,因而形成一個電場,稱作霍爾電場。霍爾電場產生的電場力和洛侖茲力相反,它阻礙載流子繼續堆積,直到霍爾電場力和洛侖茲力相等。這時,片子兩側建立起一個穩定的電壓,這就是霍爾電壓。
在片子上作四個電極,其中C1、C2間通以工作電流I,C1、C2稱為電流電極,C3、C4間取出霍爾電壓VH,C3、C4稱為敏感電極。將各個電極焊上引線,并將片子用塑料封裝起來,就形成了一個完整的霍爾元件(又稱霍爾片)。
在上述(1)、(2)、(3)式中VH是霍爾電壓,ρ是用來制作霍爾元件的材料的電阻率,μn是材料的電子遷移率,RH是霍爾系數,l、W、t分別是霍爾元件的長、寬和厚度,f(I/W)是幾何修正因子,是由元件的幾何形狀和尺寸決定的,I是工作電流,V是兩電流電極間的電壓,P是元件耗散的功率。由(1)~(3)式可見,在霍爾元件中,ρ、RH、μn決定于元件所用的材料,I、W、t和f(I/W)決定于元件的設計和工藝,霍爾元件一旦制成,這些參數均為常數。因此,式(1)~(3)就代表了霍爾元件的三種工作方式所得的結果。(1)式表示電流驅動,(2)式表示電壓驅動,(3)式可用來評估霍爾片能承受的最大功率。
為了精確地測量磁場,常用恒流源供電,令工作電流恒定,因而,被測磁場的磁感應強度B可用霍爾電壓來量度。
在一些精密的測量儀表中,還采用恒溫箱,將霍爾元件置于其中,令RH保持恒定。
若使用環境的溫度變化,常采用恒壓驅動,因和RH比較起來,μn隨溫度的變化比較平緩,因而VH受溫度變化的影響較小。
為獲得盡可能高的輸出霍爾電壓VH,可加大工作電流,同時元件的功耗也將增加。(3)式表達了VH能達到的極限——元件能承受的最大功耗。
2.2 霍爾器件
霍爾器件分為: 霍爾元件 和 霍爾集成電路 兩大類,前者是一個簡單的霍爾片,使用時常常需要將獲得的霍爾電壓進行放大。后者將霍爾片和它的信號處理電路集成在同一個芯片上。
2.2.1 霍爾元件
霍爾元件可用多種半導體材料制作,如Ge、Si、InSb、GaAs、InAs、InAsP以及多層半導體異質結構量子阱材料等等。
InSb和GaAs霍爾元件輸出特性見圖1(a)、圖1(b)

(a)霍爾效應和霍爾元件

(b)InSb霍爾元件的輸出特性

(c)GaAs霍爾元件的輸出特性
圖1 霍爾元件的結構和輸出特性
這些霍爾元件大量用于直流無刷電機和測磁儀表。
2.2.2 霍爾電路
2.2.2.1 霍爾線性電路
它由霍爾元件、差分放大器和射極跟隨器組成。其輸出電壓和加在霍爾元件上的磁感強度B成比例,它的功能框圖和輸出特性示于圖2和圖3。
這類電路有很高的靈敏度和優良的線性度,適用于各種磁場檢測。霍爾線性電路的性能參數見表3。

圖2 霍爾線性電路的功能框圖

圖3 霍爾線性電路UGN3501的磁電轉換特性曲線

表3 線性霍爾電路的特性參數
2.2.2.2 霍爾開關電路
霍爾開關電路又稱霍爾數字電路,由穩壓器、霍爾片、差分放大器,斯密特觸發器和輸出級組成。在外磁場的作用下,當磁感應強度超過導通閾值BOP時,霍爾電路輸出管導通,輸出低電平。之后,B再增加,仍保持導通態。若外加磁場的B值降低到BRP時,輸出管截止,輸出高電平。我們稱BOP為工作點,BRP為釋放點,BOP-BRP=BH稱為回差。回差的存在使開關電路的抗干擾能力增強。霍爾開關電路的功能框見圖4。圖4(a)表示集電極開路(OC)輸出,(b)表示雙輸出。它們的輸出特性見圖5,圖5(a)表示普通霍爾開關,(b)表示鎖定型霍爾開關的輸出特性。

(a) 單OC輸出 (b)雙OC輸出
圖4 霍爾開關電路的功能框圖

(a)開關型輸出特性 (b)鎖定型輸出特性
圖5 霍爾開關電路的輸出特性
一般規定,當外加磁場的南極(S極)接近霍爾電路外殼上打有標志的一面時,作用到霍爾電路上的磁場方向為正,北極接近標志面時為負。
鎖定型霍爾開關電路的特點是:當外加場B正向增加,達到BOP時,電路導通,之后無論B增加或減小,甚至將B除去,電路都保持導通態,只有達到負向的BRP時,才改變為截止態,因而稱為鎖定型。霍爾開關電路的性能參數見表4。
表4 霍爾開關電路的特性參數

2.2.2.3 差動霍爾電路(雙霍爾電路)
它的霍爾電壓發生器由一對相距2.5mm的霍爾元件組成,其功能框圖見圖6。

圖6 差動霍爾電路的工作原理圖
使用時在電路背面放置一塊永久磁體,當用鐵磁材料制成的齒輪從電路附近轉過時,一對霍爾片上產生的霍爾電壓相位相反,經差分放大后,使器件靈敏度大為提高。用這種電路制成的 汽車齒輪傳感器 具有極優的性能。
2.2.2.4 其它霍爾電路
除上述各種霍爾元件外,目前還出現了許多特殊功能的霍爾電路,如功率霍爾電路,多重雙線霍爾傳感器電路,二維、三維霍爾集成電路等待。
3 霍爾器件的應用
3.1 應用的一般問題
3.1.1 測量磁場
使用霍爾器件檢測磁場的方法極為簡單,將霍爾器件作成各種形式的探頭,放在被測磁場中,因霍爾器件只對垂直于霍爾片的表面的磁感應強度敏感,因而必須令磁力線和器件表面垂直,通電后即可由輸出電壓得到被測磁場的磁感應強度。若不垂直,則應求出其垂直分量來計算被測磁場的磁感應強度值。而且,因霍爾元件的尺寸極小,可以進行多點檢測,由計算機進行數據處理,可以得到場的分布狀態,并可對狹縫,小孔中的磁場進行檢測。
3.1.2 工作磁體的設置
用磁場作為被傳感物體的運動和位置信息載體時,一般采用永久磁鋼來產生工作磁場。例如,用一個5×4×2.5(mm3)的釹鐵硼Ⅱ號磁鋼,就可在它的磁極表面上得到約2300高斯的磁感應強度。在空氣隙中,磁感應強度會隨距離增加而迅速下降。為保證霍爾器件,尤其是霍爾開關器件的可靠工作,在應用中要考慮有效工作氣隙的長度。在計算總有效工作氣隙時,應從霍爾片表面算起。在封裝好的霍爾電路中,霍爾片的深度在產品手冊中會給出。
因為霍爾器件需要工作電源,在作運動或位置傳感時,一般令磁體隨被檢測物體運動,將霍爾器件固定在工作系統的適當位置,用它去檢測工作磁場,再從檢測結果中提取被檢信息。
工作磁體和霍爾器件間的運動方式有:(a)對移;(b)側移;(c)旋轉;(d)遮斷。如圖7所示,圖中的TEAG即為總有效工作氣隙。

圖7 霍爾器件和工作磁體間的運動方式
在遮斷方式中,工作磁體和霍爾器件以適當的間隙相對固定,用一軟磁(例如軟鐵)翼片作為運動工作部件,當翼片進入間隙時,作用到霍爾器件上的磁力線被部分或全部遮斷,以此來調節工作磁場。被傳感的運動信息加在翼片上。這種方法的檢測精度很高,在125℃的溫度范圍內,翼片的位置重復精度可達50μm。

圖8 在霍爾器件背面放置磁體
也可將工作磁體固定在霍爾器件背面(外殼上沒打標志的一面),讓被檢的鐵磁物體(例如鋼齒輪)從它們近旁通過,檢測出物體上的特殊標志(如齒、凸緣、缺口等),得出物體的運動參數。
3.1.3 與外電路的接口
霍爾開關電路的輸出級一般是一個集電極開路的NPN晶體管,其使用規則和任何一種相似的NPN開關管相同。輸出管截止時,輸漏電流很小,一般只有幾nA,可以忽略,輸出電壓和其電源電壓相近,但電源電壓最高不得超過輸出管的擊穿電壓(即規范表中規定的極限電壓)。輸出管導通時,它的輸出端和線路的公共端短路。因此,必須外接一個電阻器(即負載電阻器)來限制流過管子的電流,使它不超過最大允許值(一般為20mA),以免損壞輸出管。輸出電流較大時,管子的飽和壓降也會隨之增大,使用者應當特別注意,僅這個電壓和你要控制的電路的截止電壓(或邏輯“零”)是兼容的。
以與發光二極管的接口為例,對負載電阻器的選擇作一估計。若在Io為20mA(霍爾電路輸出管允許吸入的最大電流),發光二極管的正向壓降VLED=1.4V,當電源電壓VCC=12V時,所需的負載電阻器的阻值
和這個阻值最接近的標準電阻為560Ω,因此,可取560Ω的電阻器作為負載電阻器。
用圖9表示簡化了的霍爾開關電路,圖10表示與各種電路的接口:(a)與TTL電路;(b)與CMOS電路;(c)與LED;(d)與晶閘管。

圖9

簡化的霍爾開關示意圖

圖10 霍爾開關與電路接口舉例
與這些電路接口時所需的負載電阻器阻值的估算方法,和式(4)的方法相同。
若受控的電路所需的電流大于20mA,可在霍爾開關電路與被控電路間接入電流放大器。
霍爾器件的開關所需的電流大于20mA,可在霍爾開關電路與被電路間接入電流放大器。
霍爾器件的開關作用非常迅速,典型的上升時間和下降時間在400nS范圍內,優于任何機械開關。
3.2 應用實例
下面我們將舉出一些應用實例。這些例子僅是該類應用中的一種,用同樣的原理和方法,使用者可根據自己的使用需要,設計出自己的應用裝置。
3.2.1檢測磁場
用霍爾線性器件作探頭,測量10-6T~10T的交變和恒定磁場,已有許多商品儀器。這里,僅介紹一種用經過校準的UGN3503或A3515型霍爾線性電路來檢測磁場的磁感應強度的簡便方法。電路出廠時,工廠可提供每塊電路的校準曲線和靈敏度系數。測量時,將電路第一腳(面對標志面從左到右數)接電源,第二腳接地,第三腳接高輸入阻抗(>10kΩ)電壓表,通電后,將電路放入被測磁場中,讓磁力線垂直于電路表面,讀出電壓表的數值,即可從校準曲線上查得相應的磁感應強度值。使用前,將器件通電一分鐘,使之達到穩定。
用靈敏度系數計算被測磁場的B值時,可用
B=[Vout(B)-Vout(o)]1000/S
式中,Vout(B)=加上被測磁場時的電壓讀數,單位為V,Vout(o)=未加被測磁場時的電壓讀數,單位為V,S=靈敏度系數,單位為mV/G(高斯),B=被測磁場的磁感應強度,單位為G。
3.2.2 檢測鐵磁物體
在霍爾線性電路背面偏置一個永磁體,如圖11所示。圖11(a)表示檢測鐵磁物體的缺口,圖11(b)表示檢測齒輪的齒。它們的電路接法見圖12,(a)為檢測齒輪,(b)為檢測缺口。用這種方法可以檢測齒輪的轉速。

圖11 用霍爾線性電路檢測鐵磁物體

圖12 用霍爾線性電路檢測齒口的線路
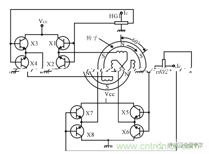
3.2.3 用在直流無刷電機中
直流無刷電機使用永磁轉子,在定子的適當位置放置所需數量的霍爾器件,它們的輸出和相應的定子繞組的供電電路相連。當轉子經過霍爾器件附近時,永磁轉子的磁場令已通電的霍爾器件輸出一個電壓使定子繞組供電電路導通,給相應的定子繞組供電,產生和轉子磁場極性相同的磁場,推斥轉子繼續轉動。到下一位置,前一位置的霍爾器件停止工作,下位的霍爾器件導通,使下一繞組通電,產生推斥場使轉子繼續轉動。如此循環,維持電機的工作。其工作原理示于圖13。
在這里,霍爾器件起位置傳感器的作用,檢測轉子磁極的位置,它的輸出使定子繞組供電電路通斷,又起開關作用,當轉子磁極離去時,令上一個霍爾器件停止工作,下一個器件開始工作,使轉子磁極總是面對推斥磁場,霍爾器件又起定子電流的換向作用。
無刷電機中的霍爾器件,既可使用霍爾元件,也可使用霍爾開關電路。使用霍爾元件時,一般要外接放大電路,如圖14所示,使用霍爾開關電路,可直接驅動電機繞組,使線路大為簡化,如圖15所示。

圖13 霍爾元件在無刷電機中的工作 (其中的HG為霍爾元件)

圖14 采用霍爾元件的電機驅動電路 (圖中的H為霍爾元件)

圖15 用CS2018霍爾開關鎖定電路直接驅動電機的線路示意圖(圖中的線圈為電機定子繞組)
鐵磁材料受到磁場激勵時,因其導磁率高,磁阻小,磁力線都集中在材料內部。若材料均勻,磁力線分布也均勻。如果材料中有缺陷,如小孔、裂紋等,在缺陷處,磁力線會發生彎曲,使局部磁場發生畸變。用霍爾探頭檢出這種畸變,經過數據處理,可辨別出缺陷的位置,性質(孔或裂紋)和大小(如深度、寬度等),圖16示出兩種用于無損探傷的探頭結構。(b)檢測線材用

(a)檢測板材用

圖16 用于無損探傷的兩種霍爾探頭
3.2.4 無損探傷
霍爾無損探傷已在炮膛探傷、管道探傷,海用纜繩探傷,船體探傷以及材料檢驗等方面得到廣泛應用。
3.2.5 磁記錄信息讀出
用霍爾元件制成的磁讀頭,如圖17所示,將寫頭和讀頭裝在同一外殼里,采用長1mm,寬0.2mm,厚1.4μm的InSb霍爾元件,其信噪比比普通磁頭高3db~5db,由于寫頭和讀頭間的間距很小,僅2.6mm,故可用一讀頭去監視幾分之一秒之前錄頭錄下的信息。

圖17 霍爾磁頭
霍爾讀頭的輸出僅由記錄信息的磁感應強度來決定,即使頻率到零,輸出仍然恒定,且因讀頭無電感,故可獲得優異的瞬態響應。它的靈敏度隨溫度的變化也很小,約為0.01db/℃。采用適當的前置放大電路,可在0℃~50℃范圍內保持±0.5db。
由于霍爾磁讀頭具備這些優點,因而在計算機中得到很重要的應用。特別在高密度垂直記錄的磁盤的信息讀出中,更能顯示其優越性。專家預言,今后十年,霍爾讀頭很可能會占去磁阻頭的部分市場。
3.2.6 霍爾接近傳感器和接近開關
在霍爾器件背后偏置一塊永久磁體,并將它們和相應的處理電路裝在一個殼體內,做成一個探頭,將霍爾器件的輸入引線和處理電路的輸出引線用電纜連接起來,構成如圖18所示的接近傳感器。它們的功能框見圖19。(a)為霍爾線性接近傳感器,(b)為霍爾接近開關。

圖18 霍爾接近傳感器的外形圖

(a)霍爾線性接近傳感器

(b)霍爾接近開關
圖19 霍爾接近傳感器的功能框圖
霍爾線性接近傳感器主要用于黑色金屬的自控計數,黑色金屬的厚度檢測、距離檢測、齒輪數齒、轉速檢測、測速調速、缺口傳感、張力檢測、棉條均勻檢測、電磁量檢測、角度檢測等。
霍爾接近開關主要用于各種自動控制裝置,完成所需的位置控制,加工尺寸控制、自動計數、各種計數、各種流程的自動銜接、液位控制、轉速檢測等等。
3.2.7 霍爾翼片開關
霍爾翼片開關就是利用遮斷工作方式的一種產品,它的外形如圖20所示,其內部結構及工作原理示于圖21。


圖20 霍爾翼片開關的外形圖

圖21 霍爾翼片開關的內部結構和工作原理示意圖
翼片未進入工作氣隙時,霍爾開關電路處于導通態。翼片進入后,遮斷磁力線,使開關變成截止態,它的狀態轉變的位置非常精確,在125℃的溫度范圍內位置重復精度可達50nm。將齒輪形翼片和軸相連,用在汽車點火器中作為點火開關,可得到準確的點火時間,使汽缸中的汽油充分燃燒,既可節約燃料,又能降低車輛排放的尾氣的污染,已在桑塔那,克萊斯勒等許多名車中使用。將它們用在工業自動控制系統中,可作為轉速傳感器、位置開關、限位開關、軸編碼器、碼盤掃描器等。
3.2.8 霍爾齒輪傳感器
用2.2.2.3中介紹的差動霍爾電路制成的霍爾齒輪傳感器,如圖22所示,新一代的霍爾齒輪轉速傳感器,廣泛用于新一代的汽車智能發動機,作為點火定時用的速度傳感器,用于ABS(汽車防抱死制動系統)作為車速傳感器等。
在ABS中,速度傳感器是十分重要的部件。ABS的工作原理示意圖如圖23所示。圖中,1是車速齒輪傳感器;2是壓力調節器;3是控制器。在制動過程中,控制器3不斷接收來自車速齒輪傳感器1和車輪轉速相對應的脈沖信號并進行處理,得到車輛的滑移率和減速信號,按其控制邏輯及時準確地向制動壓力調節器2發出指令,調節器及時準確地作出響應,使制動氣室執行充氣、保持或放氣指令,調節制動器的制動壓力,以防止車輪抱死,達到抗側滑、甩尾,提高制動安全及制動過程中的可駕馭性。在這個系統中,霍爾傳感器作為車輪轉速傳感器,是制動過程中的實時速度采集器,是ABS中的關鍵部件之一。
在汽車的新一代智能發動機中,用霍爾齒輪傳感器來檢測曲軸位置和活塞在汽缸中的運動速度,以提供更準確的點火時間,其作用是別的速度傳感器難以代替的,它具有如下許多新的優點。
(1)相位精度高,可滿足0.4°曲軸角的要求,不需采用相位補償。
(2)可滿足0.05度曲軸角的熄火檢測要求。
(3)輸出為矩形波,幅度與車輛轉速無關。在電子控制單元中作進一步的傳感器信號調整時,會降低成本。
用齒輪傳感器,除可檢測轉速外,還可測出角度、角速度、流量、流速、旋轉方向等等。

圖22 霍爾速度傳感器的內部結構

1.車輪速度傳感器2.壓力調節器3.電子控制器
圖23 ABS氣制動系統的工作原理示意圖
3.2.9 旋轉傳感器
按圖24所示的各種方法設置磁體,將它們和霍爾開關電路組合起來可以構成各種旋轉傳感器。霍爾電路通電后,磁體每經過霍爾電路一次,便輸出一個電壓脈沖。

(a)徑向磁極(b)軸向磁極(c)遮斷式
圖24 旋轉傳感器磁體設置
由此,可對轉動物體實施轉數、轉速、角度、角速度等物理量的檢測。在轉軸上固定一個葉輪和磁體,用流體(氣體、液體)去推動葉輪轉動,便可構成流速、流量傳感器。在車輪轉軸上裝上磁體,在靠近磁體的位置上裝上霍爾開關電路,可制成車速表,里程表等等,這些應用的實例如圖25所示。
圖25的殼體內裝有一個帶磁體的葉輪,磁體旁裝有霍爾開關電路,被測流體從管道一端通入,推動葉輪帶動與之相連的磁體轉動,經過霍爾器件時,電路輸出脈沖電壓,由脈沖的數目,可以得到流體的流速。若知管道的內徑,可由流速和管徑求得流量。霍爾電路由電纜35來供電和輸出。

圖25 霍爾流量計
由圖26可見,經過簡單的信號轉換,便可得到數字顯示的車速。
利用鎖定型霍爾電路,不僅可檢測轉速,還可辨別旋轉方向,如圖27所示。
曲線1對應結構圖(a),曲線2對應結構圖(b),曲線3對應結構圖(c)。

圖26 霍爾車速表的框圖

圖27 利用霍爾開關鎖定器進行方向和轉速測定
3.2.10 霍爾位移傳感器
若令霍爾元件的工作電流保持不變,而使其在一個均勻梯度磁場中移動,它輸出的霍爾電壓VH值只由它在該磁場中的位移量Z來決定。圖28示出3種產生梯度磁場的磁系統及其與霍爾器件組成的位移傳感器的輸出特性曲線,將它們固定在被測系統上,可構成霍爾微位移傳感器。從曲線可見,結構(b)在Z<2mm時,VH與Z有良好的線性關系,且分辨力可達1μm,結構(C)的靈敏度高,但工作距離較小。

圖28 幾種產生梯度磁場的磁系統和幾種霍爾位移傳感器的靜態特性
用霍爾元件測量位移的優點很多:慣性小、頻響快、工作可靠、壽命長。
以微位移檢測為基礎,可以構成壓力、應力、應變、機械振動、加速度、重量、稱重等霍爾傳感器。
3.2.10.1 霍爾壓力傳感器
霍爾壓力傳感器由彈性元件,磁系統和霍爾元件等部分組成,如圖29所示。在圖29中,(a)的彈性元件為膜盒,(b)為彈簧片,(c)為波紋管。磁系統最好用能構成均勻梯度磁場的復合系統,如圖29中的(a)、(b),也可采用單一磁體,如(c)。加上壓力后,使磁系統和霍爾元件間產生相對位移,改變作用到霍爾元件上的磁場,從而改變它的輸出電壓VH。由事先校準的p~f(VH)曲線即可得到被測壓力p的值。

圖29 幾種霍爾壓力傳感器的構成原理
3.2.10.2 霍爾應力檢測裝置
圖30示出用來進行土壤和砂子與鋼界面上的法向和切向應力檢測的霍爾傳感器裝置。(a)檢測向切應力,(b)檢測壓應力。箭頭所指是施加的外力方向。在圖30(a)中,儀器上用鋼作成上下兩個塊子,它們之間有兩條較細的梁支撐,在鋼下塊上置一銷柱,銷上貼兩對永磁體,形成均勻梯度磁場,在上塊上貼兩個霍爾傳感器,受剪切力作用后,支撐梁發生形變,使霍爾傳感器和磁場間發生位移,使傳感器輸出發生變化。由霍爾傳感器的輸出可從事先校準的曲線上查得與該裝置相接的砂或土受到的剪切應力。

圖30 霍爾應力檢測裝置
圖30(b)的磁體固定在受力后產生形變的膜片上,霍爾傳感器固定在一桿上。檢測原理同上。應用檢測壓應力的原理,可構成檢測重量的裝置,稱作霍爾稱重傳感器。
3.2.10.3 霍爾加速度傳感器
圖31示出霍爾加速度傳感器的結構原理和靜態特性曲線。在盒體的O點上固定均質彈簧片S,片S的中部U處裝一慣性塊M,片S的末端b處固定測量位移的霍爾元件H,H的上下方裝上一對永磁體,它們同極性相對安裝。盒體固定在被測對象上,當它們與被測對象一起作垂直向上的加速運動時,慣性塊在慣性力的作用下使霍爾元件H產生一個相對盒體的位移,產生霍爾電壓VH的變化。可從VH與加速度的關系曲線上求得加速度。

圖31 霍爾加速度傳感器的結構及其靜態特性
3.2.10.4 霍爾振動傳感器
圖32所示為一種霍爾機械振動傳感器。圖中,1為霍爾元件,固定在非磁性材料的平板2上,平板2緊固在頂桿3上,頂桿3通過觸點4與被測對象接觸,隨之做機械振動。元件1置于磁系統6中。當觸頭4靠在被測物體上時,經頂桿3,平板2使霍爾元件在磁場中按被測物的振動頻率振動,霍爾元件輸出的霍爾電壓的頻率和幅度反映了被測物的振動規律。
應當說明,在現代電子裝置中,上述應力、壓力、加速度、振動等傳感器所得數據,都可經微機進行處理后直接顯示出被測量數據或將被測量數據供各種控制系統使用。

圖32 霍爾機械振動傳感器結構原理(待續)
3.2.10.5霍爾液位傳感器
圖33示出兩種霍爾液位檢測裝置。圖(a)的結構簡單,霍爾器件裝在容器外面,永磁體支在浮子上,隨著液位變化,作用到霍爾器件上的磁場的磁感應強度改變,從而可測得液位。圖(b)的結構比較復雜,但可實現自動測量。
在圖33(b)中,15是一個中空的非磁材料的管子,浮子19套在管子15外,可上下滑動,在19的上端放著永磁21,霍爾器件及其饋線和一根沖了許多孔的柔性帶在一起,吊在管子15內。多孔柔性帶像電影膠片一樣,用絞盤39絞動,使之上下移動。當柔性帶帶著的霍爾器件接近浮子上的磁體21時,霍爾器件將輸出霍爾電壓,校準霍爾電壓和浮子位置的關系,即可由所得的霍爾電壓得到容器中液體的液位。用這種裝置可實現遠距離自動檢測。
用霍爾液位傳感器檢測液位時,因霍爾器件在液體之外,且系無接觸傳感,在檢測過程中不產生火花,且可實現遠距離測量,因此,可用來檢測易燃、易爆、有腐蝕性和有毒的液體的液位和容器中的液體存量,在石油、化工、醫藥、交通運輸中有廣泛的用途。盡管目前已有許多不同工作原理的液位計出現,但對上述各種危險液體的液位實測表明,霍爾液位傳感器是其中最好的檢測方法和裝置之一。
3.2.10.6基于位移傳感的霍爾流量計
圖34給出一種基于位移傳感的霍爾流量計。葉輪在流體推動下旋轉,帶動螺桿旋轉,使磁系統產生上下移動。流速高則位移量大。用霍爾器件檢出位移而獲得流速和流量。

(a)

(b) 圖33霍爾液位傳感器

圖34基于位移傳感的霍爾流量計

圖35霍爾電流傳感器的構成原理
3.2.11實現電-磁-電的轉換
從所周知,在有電流流過的導線周圍會感生出磁場,該磁場與流過的電流的關系,可由安培環路定理求出。
用霍爾器件檢測由電流感生的磁場,即可測出產生這個磁場的電流的量值。由此,可以構成霍爾電流、電壓傳感器。
因為霍爾器件的輸出電壓與加在它上面的磁感應強度以及流過其中的工作電流的乘積成比例,是一個具有乘法器功能的器件,因而可用它檢測電功率,構成具有各種特殊功能的霍爾功率計和霍爾電度表。
由輸入的電信號建立的磁場,經霍爾器件的作用,實現了磁電變換后,又變成電信號輸出,這一變換實現了輸入-輸出信號間的電隔離,由此可構成隔離放大器、隔離耦合器等許多新型產品。
3.2.11.1霍爾電流傳感器
霍爾電流傳感器的結構如圖35所示。用一環形導磁材料作成磁芯,套在被測電流流過的導線上,將導線中電流感生的磁場聚集起來,在磁芯上開一氣隙,內置一個霍爾線性器件,器件通電后,便可由它的霍爾輸出電壓得到導線中流通的電流。圖35(a)所示的傳感器用于測量電流強度較小的電流,圖35(b)所示的傳感器用于檢測較大的電流。
實際的霍爾電流傳感器有兩種構成形式,即直接測量式和零磁通式。
3.2.11.1.1直接測量式霍爾電流傳感器
將圖35中霍爾器件的輸出(必要時可進行放大)送到經校準的顯示器上,即可由霍爾輸出電壓的數值直接得出被測電流值。這種方式的優點是結構簡單,測量結果的精度和線性度都較高。可測直流、交流和各種波形的電流。但它的測量范圍、帶寬等受到一定的限制。在這種應用中,霍爾器件是磁場檢測器,它檢測的是磁芯氣隙中的磁感應強度。電流增大后,磁芯可能達到飽和;隨著頻率升高,磁芯中的渦流損耗、磁滯損耗等也會隨之升高。這些都會對測量精度產生影響。當然,也可采取一些改進措施來降低這些影響,例如選擇飽和磁感應強度高的磁芯材料;制成多層磁芯;采用多個霍爾元件來進行檢測等等。
這類霍爾電流傳感器的價格也相對便宜,使用非常方便,已得到極為廣泛的應用,國內外已有許多廠家生產。
3.2.11.1.2零磁通式(也稱為磁平衡式或反饋補償式)霍爾電流傳感器
如圖36所示,將霍爾器件的輸出電壓進行放大,再經電流放大后,讓這個電流通過補償線圈,并令補償線圈產生的磁場和被測電流產生的磁場方向相反,若滿足條件IoN1=IsN2,則磁芯中的磁通為0,這時下式成立:
Io=Is(N2/N1)(5)
式中,I1為被測電流,即磁芯中初級繞組中的電流,N1為初級繞組的匝數,I2為補償繞組中的電流,N2為補償繞組的匝數。由式(5)可知,達到磁平衡時,即可由Is及匝數比N2/N1得到Io。

圖36霍爾零磁通電流傳感器

圖37霍爾電流傳感器在繼電保護與測量中的應用 (H為霍爾電流傳感器)
這個平衡過程是自動建立的,是一個動態平衡。建立平衡所需的時間極短。平衡時,霍爾器件處于零磁通狀態。磁芯中的磁感應強度極低(理想狀態應為0),不會使磁芯飽和,也不會產生大的磁滯損耗和渦流損耗。恰當地選擇磁芯材料和線路元件,可做出性能優良的零磁通電流傳感器。
在霍爾電流傳感器的輸出電路中接上恰當的負載電阻器,即可構成霍爾電壓傳感器。
霍爾電流傳感器的特點是可以實現電流的“無電位”檢測。即測量電路不必接入被測電路即可實現電流檢測,它們靠磁場進行耦合。因此,檢測電路的輸入、輸出電路是完全電隔離的。檢測過程中,被測電路的狀態不受檢測電路的影響,檢測電路也不受被檢電路的景響。
霍爾電流傳感器可以檢測從直流到100kHz(通過仔細的設計和制作,甚至可以達到MHz級)的各種波形的電流,響應時間可短到1μs以下。
由于這些優點,霍爾電流傳感器得到了極其廣泛的應用。3 2 12霍爾電流傳感器的應用
3.2.12.1 繼電保護與測量
如圖37所示,來自高壓三相輸電線路電流互感器的二次電流,經三只霍爾電流傳感器H(圖中只畫出B相的一只),按比例轉換成毫伏電壓輸出,然后再經運算放大器放大及有源濾波,得到符合要求的電壓信號,送微機進行測量或處理。使用霍爾電流傳感器很方便地實現了無畸變、無延時的信號轉換。
3.2.12.2 在直流自動控制調速系統中的應用
在直流自動控制調速系統中,用霍爾電流電壓傳感器代替電流互感器,不僅動態響應好,還可實現對轉子電流的最佳控制以及對晶閘管進行過載保護,其應用線路如圖38所示。

圖38在直流控制中的應用

圖39霍爾電流傳感器在逆變器中的應用(CS為霍爾電流傳感器)

圖40 霍爾電流傳感器在UPS中的應用(1、2、3均為霍爾電流傳感器)

圖41 霍爾電流傳感器在電子點焊機中的應用
3.2.12.3 在逆變器中的應用
在逆變器中,用霍爾電流傳感器進行接地故障檢測、直接側和交流側的模擬量傳感,以保證逆變器能安全工作。應用線路如圖39所示。
3.2.12.4在不間斷電源中的應用
如圖40所示,霍爾電流傳感器1發出信號并進行反饋,以控制晶閘管的觸發角,電流傳感器2發出的信號控制逆變器,傳感器3控制浮充電源。用霍爾電流傳感器進行控制,保證逆變電源正常工作。由于其響應速度快,特別適用于計算機中的不間斷電源。
3.2.12.5在電子點焊機中的應用
在電子點焊機電源中,霍爾電流傳感器起測量和控制作用。它的快速響應能再現電流、電壓波形,將它們反饋到可控整流器A、B,可控制其輸出。用斬波器給直流迭加上一個交流,可更精確地控制電流。用霍爾電流傳感器進行電流檢測,既可測量電流的真正瞬時值,,又不致引入損耗,如圖41所示。
3.2.12.6用于電車斬波器的控制
電車中的調速是由調整電壓實現的。將霍爾電流傳感器和其它元件配合使用,并將傳感器的所有信號輸入控制系統,可確保電車正常工作。其控制原理示

圖42 霍爾電流傳感器在電車斬波器中的應用

圖43 在變頻調速電機中的應用(I,R,S,T均為霍爾電流傳感器)

圖44 用于電能管理的霍爾電流傳感器

圖45 霍爾接地故障檢測器的原理和結構
于圖42。圖中,SCR1是主串聯晶閘管,SCR2為輔助晶閘管,Lo、Co組成輸入濾波器,Ls是平滑扼流圈,M1~M5是霍爾電流傳感器。
3.2.12.7在交流變頻調速電機中的應用
用變頻器來對交流電機實施調速,在世界各發達國家已普遍使用,且有取代直流調速的趨勢。用變頻器控制電機實現調速,可節省10%以上的電能。在變頻器中,霍爾電流傳感器的主要作用是保護昂貴的大功率晶體管。由于霍爾電流傳感器的響應時間短于1μs,因此,出現過載短路時,在晶全管未達到極限溫度之前即可切斷電源,使晶體管得到可靠的保護,如圖43所示。
3.2.12.8用于電能管理
圖44給出一種用于電能管理的電流傳感器的示意圖。圖中,12是通電導線,11是導磁材料帶,17是霍爾元件,19是霍爾元件的輸入、輸出引線。由此構成的電流傳感器,可安裝到配電線路上進行負載管理。霍爾器件的輸出和計算機連接起來,對用電情況進行監控,若發現過載,便及時使受控的線路斷開,保證用電設備的安全。用這種裝置,也可進行負載分配及電網的遙控、遙測和巡檢等。
3.2.12.9在接地故障檢測中的應用
在配電和各種用電設備中,可靠的接地是保證配電和用電設備安全的重要措施。采用霍爾電流傳感器來進行接地故障的自動監測,可保證用電安全。圖45示出一種霍爾接地故障監測裝置。
3.2.12.10在電網無功功率自動補償中的應用
電力系統無功功率的自動補償,是指補償容量隨負荷和電壓波動而變化,及時準確地投入和切除電容器,避免補償過程中出現過補償和欠補償的不合理和不經濟,使電網的功率因數始終保持最佳。無功功率的自動采樣若用霍爾電流、電壓傳感器來進行,在保證“及時、準確”上具有顯著的優點。因為它們的響應速度快,且無相位差,如圖46所示。

圖46 電網無功功率自動補償控制器的原理框圖
3.2.12.14霍爾鉗形電流表
將磁芯做成張合結構,在磁芯開口處放置霍爾器件,將環形磁芯夾在被測電流流過的導線外,即可測出其中流過的電流。這種鉗形表既可測交流也可測直流。圖48示出一種數字鉗形交流電流表的線路。
用鉗形表可對各種供電和用電設備進行隨機電流檢測。
3.2.13電功率測量
使負載電壓變換,令其與霍爾器件的工作電流成比例,將負載電流通入磁芯繞組中,作為霍爾電流傳感器的被測電流,即可構成霍爾功率計。由霍爾器件輸出的霍爾電壓來指示功率,其工作原理如圖49所示。
3.2.12.11在電力工頻諧波分析儀中的應用
在電力系統中,電網的諧波含量用電力工頻諧波儀來進行測試。為了將被測電壓和電流變換成適合計算機A/D采樣的電壓,將各種電力工頻諧波分析儀的取樣裝置,如電流互感器、電壓互感器、電阻取樣與光隔離耦合電路等和霍爾電流傳感取樣測試對比,結果表明霍爾電流傳感器最為適用。對比結果如表8所示。
表8電力工頻諧波分析儀中使用的3種接口部件的比較(LEM模塊是一種霍爾零磁通電流傳感器)

3.2.12.12在開關電源中的應用
近代出現的開關電源,是將電網的非穩定的交流電壓變換成穩定的直流電壓輸出的功率變換裝置。無論是電壓控制型還是電流控制型開關電源,均采用脈沖寬度調制,借助驅動脈沖寬度與輸出電壓幅值之間存在的某種比例關系來維持恒壓輸出。其中,寬度變化的脈沖電壓或電流的采樣、傳感等均需用電流、電壓傳感器來完成。霍爾電流、電壓傳感器以其頻帶寬、響應時間快以及安裝簡便而成為首選的電流、電壓傳感器。
3.2.12.13在大電流檢測中的應用
在冶金、化工、超導體的應用以及高能物理(例如可控核聚變)試驗裝置中都有許多超大型電流用電設備。用多霍爾探頭制成的電流傳感器來進行大電流的測量和控制,既可滿足測量準確的要求,又不引入插入損耗,還免除了像使用羅果勘斯基線圈法中需用的昂貴的測試裝置。圖47示出一種用于DⅢ-D托卡馬克中的霍爾電流傳感器裝置。采用這種霍爾電流傳感器,可檢測高達到300kA的電流。
圖47(a)為G-10安裝結構,中心為電流匯流排,(b)為電纜型多霍爾探頭,(c)為霍爾電壓放大電路。

(a)G-10安裝結構(b)電纜型多霍爾探頭(c)霍爾電壓放大電路
圖47 多霍爾探頭大電流傳感器

圖48 霍爾鉗形數字電流表線路示意圖

圖49 霍爾功率計原理圖

(a)霍爾控制電路 (b)霍爾磁場電路
圖50 霍爾三相功率變送器中的霍爾乘法器

圖51霍爾電度表功能框圖

圖52 霍爾隔離放大器的功能框圖
3.2.13.1霍爾三相功率變送器
利用霍爾器件的乘法器功能,還可構成三相功率變送器,用以檢測三相平衡或不平衡負載電路的三相有功功率和無功功率。圖50示出霍爾三相功率變送器的乘法器。將其霍爾電壓經濾波、放大和輸出變換后,將三相功率量變成直流電壓和電流。直流電壓可供給遠動裝置、巡檢裝置等,直流電流可供給近距離測量及儀表等。三相功率變送器是實現電網自動化不可缺少的一個環節。
3.2.13.2構成電度表
在前述功率計后加上V/f變換及分頻計數,即可構成電度表,加上磁卡讀出裝置,可構成磁卡電度表。
圖51示出霍爾磁卡電度表的功能框圖。
以霍爾器件為功率指示器,還可構成各種各樣的功能電表,在這些電表中加入一些功能電路可構成例如帶絕緣缺陷檢測的電度表,竊電檢測電度表等。以霍爾器件的基本功能為基礎,還可能集成多功能家用電表,可同時顯示電流、電壓,用電度數及電費、功率因數、諧波電壓等等。霍爾電度表可能成為最佳的智能電度表之一。
3.2.14霍爾隔離放大器
霍爾隔離放大器的原理框圖示于圖52,是以霍爾元件為中心,構成一個自平衡弱電流比較儀,用以取代變壓器耦合隔離放大器中的調制、解調系統,使線路簡化。仔細調整電流比較儀的電路,將放大器的頻帶大大展寬,使之可達DC~2MHz,而且保持了磁耦合隔離放大器的增益精度和光耦合隔離放大器的線性度,是一種高精度寬頻帶的隔離放大器。隔離放大器在空間技術、計算機技術、醫療和儀器儀表中有十分重要的應用。
3.2.15用作電磁隔離耦合器
用霍爾電流傳感器的工作原理,可做成電磁耦合器。用初級線圈的電流控制霍爾器件的輸出,用這個輸出信號控制其它的電路,既收到隔離的效果,又達到耦合的目的。用這種電路可做成霍爾繼電器、過載保護器、通信線路的保護開關等等。
這種電磁耦合器既可做成開關式,也可做成模擬量輸出式。
此外,用霍爾器件還可檢測異步電機的轉差率和轉速;測量磁性材料的磁化強度、各向異性、旋轉損耗和時間效應;測量直流電機的電磁力矩等等;還可和熱磁材料組合起來,構成熱磁開關。霍爾器件已實現的各種應用如表9所列。
這里的介紹,除霍爾電流傳感器外,都僅簡述了應用中磁信息的采集和磁電轉換的簡單原理,對輸出信號的處理和應用,沒有作具體討論。好在霍爾器件的輸出,可與各種邏輯電路直接接口,還可以直接驅動各種性質(例如電阻性、電感性等)的負載,使用者可根據需要進行處理。
總之,因為霍爾器件的應用原理簡單,信號處理方便,器件本身又具有一系列的獨特優點,使其應用組合千變萬化。作為一種磁場傳感器和磁電轉換的基礎器件,隨著人們對它的熟悉和了解,它們將象其他傳感器等基礎器件一樣,在各種信息采集和處理中發揮越來越重要的作用。
推薦閱讀:




