【導讀】燈具產品的騷擾電壓項目屬于EMI。什么是騷擾電壓呢?在GB/T 4365《電磁兼容術語》標準中,給出了明確定義,即在規定條件下測得的兩分離導體上兩點間由電磁騷擾引起的電壓。測試方法:通過人工電源網絡檢測出被測樣品(EUT)的傳導性電壓騷擾信號,耦合接收到接收機來測量頻率與電壓騷擾強度,進而通過測試結果與產品標準限值來判定是否符合要求。
1試驗項目背景介紹
燈具產品的騷擾電壓項目屬于EMI。什么是騷擾電壓呢?在GB/T 4365《電磁兼容術語》標準中,給出了明確定義,即在規定條件下測得的兩分離導體上兩點間由電磁騷擾引起的電壓。測試方法:通過人工電源網絡檢測出被測樣品(EUT)的傳導性電壓騷擾信號,耦合接收到接收機來測量頻率與電壓騷擾強度,進而通過測試結果與產品標準限值來判定是否符合要求。
從我國照明電器行業燈具產品發展來看,隨著國家節能減排的各種政策出臺,新型燈具逐漸成為主流趨勢的產品。但隨著市場競爭的壓力以及產品的更新換代,廠家往往注重產品的性能和效益,卻忽視了其電磁兼容性。很多燈具產品往往通不過騷擾電壓項目測試,很多廠家遇到電磁兼容過不了時,往往束手無策,心急火燎。一旦該項目不過,很容易對頻段區域范圍內的家用電器造成干擾。不合格的原因往往是廠家生產前沒有經過參數計算、逆變器在設計過程中器件質量參差不齊、PCB板布局欠缺合理性、PCB板空間限制及濾波電路設計不合理等問題導致騷擾電壓超標。一般措施可通過接地、濾波和屏蔽等措施來整改,最終實現測試通過的目的。
2騷擾電壓測試方案
本項目場地是在屏蔽室進行,測試依據標準GB/T 17743-2017 《電氣照明和類似設備的無線電騷擾特性的限值和測量方法》進行布置和限值要求。測試頻率為9 kHz~30 MHz,是因為其對應的波長是33333 m~10 m,如果取波長的1/4則為8333 m~2.5 m,通過大量的實驗得出,只有波長在這之間的騷擾最容易通過導線傳輸或者是被耦合,如果頻率再高或者是再低就會通過其他方式傳播,如果頻率很高騷擾直接就會向空間傳播,騷擾信號不會在導線上傳輸,反之如果頻率很低,波長的長度遠遠超過導線的長度。
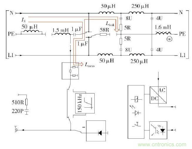
測試場地環境條件:溫度為24.8℃,相對濕度為51.2%,測試主要設備有人工電源網絡、接收機、被測燈具(EUT)、同軸電纜等,如圖1所示:

圖1 測試布置示意圖

圖2 測試布置照片
場地布置情況,參考接地平板至少超出EUT邊緣0.5 m,尺寸至少為2 m*2 m,EUT應該放在水平金屬接地平板上(參考接地平板),高度為 0.1 mm±25%的非金屬支撐隔開(例如平板架),引線應該沿著EUT向下至非金屬支撐面高度水平地連接到人工電源網絡,EUT應與人工電源網絡之間的距離為0.8 m。如果EUT的電源引線超過連接到人工電源網絡的所需長度,應該將超出0.8 m的部分平行于電源引線來回折疊形成一個長0.3 m~0.4 m的線束。其測試原理見圖3所示:

圖3 測試原理
在GB/T 17743-2017標準規定其電壓端子騷擾電壓限值為圖4所示:

圖4 燈具電源端子騷擾電壓限值
布置現場完成后,按照操作規程進行操作,測試圖形如圖5所示:

圖5 測試圖形
測試數據結果,見如圖6所示:

圖6 測試數據結果
3騷擾電壓整改策略
針對上述騷擾電壓項目出現的測量結果情況,通常騷擾電壓項目有通用的整改手段或措施,見下表1:

表1 整改小策略
第一次嘗試在在電源端加上一個X和Y電容,測試圖形見如圖7所示:

圖7 測試圖形
測試數據結果,見如圖8所示:

圖8 測試數據結果
第二次嘗試在電源端加上一個X和Y電容以及輸出線前面接一個雙線并繞的小共模電感,測試圖形見如圖9所示:

圖9 測試圖形
測試數據結果,見如圖10所示:

圖10 測試數據結果
通過第二次整改措施,測試結果通過了GB/T 17743-2017《電氣照明和類似設備的無線電騷擾特性的限值和測量方法》騷擾電壓項目要求。但想要更大的裕量值,需要進一步進行整改,根據以往整改經驗,可以繼續通過以下幾種措施:
1. 在電源線上加對應的磁環、磁珠;
2. 加強接地的機械性能,降低接地電阻,對于產品整體要有單獨的低阻抗接地;
3. 要適當調整設備電纜走向和排列,做到不同類型的電纜相互隔離;
4. 改變小信號或高頻信號電纜為帶屏蔽的電纜,改變大電流信號或數據傳輸信號電纜為對稱絞線電纜;
5. 注意濾波元件的選取,同一電感量的共模電感,不同的磁芯材料,效果相差很大,有時候不是方法不對,是電子元件自身的質量問題。
6. 注意線路板的布線,主電路輸入線與輸出線盡量分開走線,電纜不要貼著金屬外殼,高頻變壓器和散熱器走線,把電源線做成雙絞線也有一定效果,同時注意線的粗細對傳導干擾抑制的影響。
本文轉載自韜略科技EMC。
推薦閱讀:



