- 智能晶閘管的應用范圍
- 智能晶閘管的應用意義
晶閘管自1957年問世以來,隨著半導體技術及其應用技術的不斷發展,使其在電氣控制領域中發揮了很大的作用。但是,過去人們只能以分立器件的形式把晶閘管用在各種電氣控制裝置中,由分立器件組成的電路復雜、體積大,安裝調試麻煩,可靠性也較差。晶閘管智能模塊ITPM(IntelligentThyristorPowerModule)的出現,從根本上解決了上述難題,使晶閘管的應用得以迅速擴大。
所謂ITPM就是將晶閘管主電路與移相觸發電路以及具有控制功能的電路封裝在同一外殼內的新型模塊。最新ITPM的移相觸發電路為全數字電路,功能電路由單片機完成,并且內置有多路電流、電壓、溫度傳感器,通過模塊上的接插件可將各種控制線引到鍵盤,進行各種功能和電氣參數設定,并可進行LED或LCD顯示。模塊的每支芯片的電流已達1000A,電壓達1600~2200V,該模塊實際上已是一個準電力電子裝置,不論在體積、容量、功能、智能化程度以及可靠性等方面與傳統裝置相比都有很大優勢,且安裝、使用特別方便。毫無疑問,有了這種模塊,今后將會使配電系統內的各種電氣控制發生重大變化。
ITPM的應用范圍
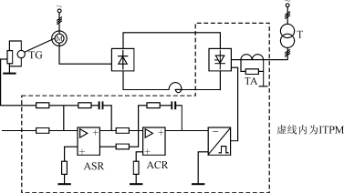
較為完整的ITPM一般由電力晶閘管,移相觸發器,軟件控制的單片機,電流、電壓、溫度傳感器以及操作鍵盤,LED或LCD顯示等部分組成。如圖1所示。

圖1ITPM的完整示意圖
可以看出,除去受電力晶閘管容量的限制外,這樣的ITPM已不是一般傳統晶閘管裝置所能比擬的。它有相當高的智能水平和適應性。因此,它在配電系統內的電氣控制中迅速得到推廣應用。
在直流電機調速方面,單個ITPM可組成一不可逆雙閉環直流調速器,兩個ITPM可以組成一可逆四象限運行的調速器。如圖2所示。

圖2由ITPM組成的直流調速器[page]
ITPM用在低同步交流串級調速中如圖3所示。用六個ITPM非常方便地組成的交交變頻系統如圖4所示。

圖3由ITPM組成的串級調速器

圖4由ITPM組成的交-交變頻系統
在電源和控制方面更有著廣泛的應用。其中加速器穩壓穩流電源,如圖5所示。軟啟動器、節能運行控制器應用如圖6所示。另外還有在固態接觸器、繼電器,工業電熱控溫、各種半導體專用設備精密控溫,中、高頻熱處理電源,電焊設備(整流焊機、二次整流焊機、逆變焊機),激光電源,勵磁電源,電鍍、電解電源,機械電子設備電源,以及在城市無軌、電動牽引,港口輪船起貨機,風機,水泵,軋機,龍門刨,大型吊車驅動,超低頻鋼水溶化電源,造紙,紡織,城市供水、污水處理等領域的應用,可以說ITPM在配電系統內的各電氣控制領域都有作為。

圖5由ITPM組成的直流穩壓穩流電源

圖6由ITPM組成的交流電機軟啟動
ITPM的應用意義
ITPM是電力電子產品數字化、智能化、模塊化的集中體現,高度展示了現代電力電子技術在電氣控制中的作用。ITPM不僅可以用在較為復雜的控制場合,而且用在一般開關控制場合更是它的一大優勢,由于其具有極快的開關速度和無觸點關斷等特點,將會使控制系統的質量和性能大為改善。廣泛和大量地應用ITPM會節省大量的金屬材料,并使其控制系統的體積大大減少,還可使非常復雜的多個電氣控制系統變得非常簡單。用計算機集中控制,實現信息化管理,且運行維護費用很低。ITPM節能效果非常明顯,這對環保很有意義。




